单选是40分,多选是10道,每题两分,多选题20分。
3道简答题,每题是8分。
病例分析题16分。
解剖生理相对少。药理两三道题目。主要是呃就是神经内科,然后精神病学还呃就是呃神经外科,还有精神心理方面的那种相对多一点。
是12月30号考试,7点半考。
单选
1.感觉传导通路,浅感觉,深感觉分为什么传导的,从纤维束是那里走的?是内侧丘系,皮层脊髓术,脊髓丘脑束等

2.突触的传递啊,突触前膜释放什么?突触后膜,就用什么东西产生啊
1.Ca的释放进入突触前末梢–引起神经递质的释放,
2.兴奋性突触后电位–Na/K,尤其是Na
3.氨基酸类递质(小而清亮透明的囊泡):
①兴奋型:谷氨酸、天冬氨酸
②抑制型:γ-氨基丁酸、甘氨酸
3.脑梗的病因分型是怎么样的?
【缺血性卒中病因分型】 卒中是最重要的脑血管疾病类型,其中缺血性卒中占所有卒中的 80%以上。比较类肝素药物治疗急性缺血性卒中试验(TOAST)分型,五个亚型。
1. 大动脉粥样硬化(LAA)型 具有梗死灶相关的颅内/外大动脉或其皮质分支粥样硬化性狭窄>50% 的临床或影像学表现,约占缺血性卒中的 26%。
(1)临床表现:包括失语、忽视、运动障碍等皮质损害,或脑干、小脑损害体征;同一血管支配区域的 TIA,颈部血管听诊有杂音、搏动减弱等均支持该亚型的诊断。
(2)头部影像学(CT或MRI)表现:发现大脑皮质或小脑、脑干梗死灶,或皮质下梗死灶直径>1.5cm。
(3)辅助检查:血管超声或造影显示,梗死灶相关的颅内或颅外大动脉粥样硬化性狭窄>50%,但应排除心源性栓塞。
2. 心源性栓塞型 16%。临床表现大致同大动脉粥样硬化型,但起病更急骤,症状迅速达到顶峰;影像学上可显示单个或多个累及大脑皮质的分散病灶,常超过单根血管支配区,且易发生出血转化。若患者发病前有 1 条以上血管支配区的 TIA 或卒中,或存在系统性栓塞,则支持心源性栓塞的诊断,但必须存在至少一项心源性栓子的证据,且排除大动脉粥样硬化所致的动脉-动脉栓塞或血栓形成。
3. 小动脉闭塞型 约占缺血性卒中的 34%。临床表现为腔隙综合征,包括纯运动性卒中、纯感觉性卒中、感觉运动性卒中、共济失调轻偏瘫综合征、构音障碍-手笨拙综合征等,无大脑皮质受累的表现。有高血压或糖尿病病史者支持该型诊断。CT 或 MRI 检查发现皮质下或脑干梗死灶直径<1.5cm,或未发现明确责任病灶。若有潜在的心源性栓子或责任病灶同侧的颅外大动脉狭窄>50%,可排除该亚型诊断。
4. 其他明确病因型 除外以上 3 种明确的病因,由其他少见病因所致的脑梗死,如脑动脉夹层、血管炎、烟雾病、高凝状态或血液系统疾病等。临床和影像学表现为急性脑梗死,辅助检查提示相关病因且证实其与本次发病相关,并排除心源性栓塞和大动脉粥样硬化。
5. 不明原因型 辅助检查不充分,或经全面检查未发现病因,或存在两种及以上病因但不能确定真正病因者,均定义为不明原因的脑梗死。其他病因和不明原因所致的脑梗死约占缺血性卒中的 24%。
4.重点掌握:脑血管病,特别是脑梗。诊断、治疗、检查。是否需要溶栓?溶栓的标准?患者到底是哪条呃血管有问题,前/后循环,大脑中/前/后—不同部位的血管呃梗塞的出现的症状。检查治疗。什么是短暂性脑缺?脑缺血发作跟脑梗有什么区别?诊断、治疗用药。
见简答/病例
短暂性脑缺血发作(transient ischemic attack,TIA)是指脑或视网膜局灶性缺血所致的、未发生急性梗死的短暂性神经功能缺损发作。TIA 的临床症状一般多在数分钟至数小时内恢复,不遗留神经功能缺损症状和体征,且没有急性脑梗死的影像学证据。
TIA一般持续不超过60min,24h内完全恢复,
1. TIA 多发生于老年人(50~70 岁),男性多于女性。
2. 患者多伴有高血压、糖尿病、血脂异常、动脉粥样硬化和心脏病等脑血管病的危险因素。
3. TIA 具有突发性、发作性、短暂性、可逆性的临床特征,而临床症状多种多样,取决于受累血管
的分布(包括颈内动脉系统和椎-基底动脉系统)。
4. TIA 的临床表现具体参见本章第四节的临床表现部分。此外,跌倒发作、双眼视力障碍发作、短暂性全面遗忘是椎-基底动脉系统 TIA 的特殊临床表现。
①跌倒发作:表现为下肢突然失去张力而跌倒,无意识丧失,常可很快自行站起,是脑干下部网状结构缺血所致。有时见于患者转头或仰头时。
②双眼视力障碍发作:双侧大脑后动脉距状沟支缺血导致枕叶视皮质受累,引起暂时性皮质盲。
③短暂性全面性遗忘(transient global amnesia,TGA):是一种突然起病的一过性记忆丧失,伴时间、空间定向力障碍,无意识障碍,患者的自知力存在,较复杂的皮质高级活动(如书写、计算和对话等)功能保留完整,无其他的神经系统异常表现,症状持续数分钟或数小时后缓解,大多不超过 24 小时,遗留有完全的或部分的对发作期事件的遗忘,预后多较好。TGA 的具体机制尚不完全明确,与 TIA 的发病机制可能存在不同之处,目前研究发现,癫痫等疾病也可能是其发病原因。
1. 药物治疗
(1)抗血小板聚集药物:对非心源性 TIA 患者,建议给予抗血小板聚集治疗而非抗凝治疗。抗血小板一线药物主要包括阿司匹林和氯吡格雷,常见的不耐受情况包括消化道及皮肤的出血事件和胃肠道功能紊乱。
(2)抗凝治疗:在明确病因前,抗凝治疗不应作为 TIA 患者的常规治疗。对于伴有瓣膜性心房颤动(包括阵发性)、风湿性二尖瓣病变及人工机械瓣膜等的 TIA 患者(感染性心内膜炎除外),建议口服华法林(warfarin)抗凝治疗。
(3)其他:可应用传统中医疗法、改善循环药物、降纤药物(如巴曲酶、降纤酶、蚓激酶)
2. 病因治疗 对 TIA 患者要积极查找病因,针对可能存在的脑血管病危险因素(如高血压、糖尿病、血脂异常、心脏疾病、吸烟、睡眠呼吸暂停综合征、高同型半胱氨酸血症等)进行积极有效的干预治疗。同时应建立健康的生活饮食方式,合理运动、避免酗酒、适度降低体重等。
3. 手术和介入治疗 常用方法包括颈动脉内膜切除术(carotid endarterectomy,CEA)和经皮腔内血管成形术(percutaneous transluminal angioplasty,PTA)。
不同脑血管闭塞的临床特点
大脑聪明一点,用眼睛告诉患侧;脑桥蠢一点,眼睛向对侧看
颈内动脉闭塞的临床表现严重程度差异很大(取决于侧枝循环情况),症状性闭塞可表现为大脑中动脉和/或大脑前动脉供血区的缺血症状。特征性表现包括单眼一过性黑矇或永久性失明,以及可能出现的Horner综合征,运动性失语症。体格检查时可发现颈动脉搏动减弱或消失,听诊可能闻及血管杂音,但完全闭塞时杂音消失。
大脑中动脉闭塞根据受累部位不同有不同表现。主干闭塞导致典型的”三偏征”(对侧偏瘫、偏身感觉障碍、偏盲)伴双眼向病灶侧凝视,优势半球受累出现失语,非优势半球受累出现体象障碍。皮质支闭塞中,上部分支闭塞主要累及面部和上肢,下部分支闭塞主要表现为视野缺损和失语,无偏瘫。深穿支闭塞最常见的是纹状体内囊梗死,表现为对侧均等轻偏瘫和感觉障碍。运动性失语症
大脑前动脉闭塞的表现取决于闭塞部位。前交通动脉前主干闭塞通常可通过侧支代偿,但双侧半球受累时可导致双下肢截瘫和额叶症状。前交通动脉后远端闭塞典型表现为对侧下肢为主的感觉运动障碍,上肢和面部较轻或不受累,可伴尿失禁和精神症状。运动性失语症
大脑前动脉和大脑中动脉受损都可以有运动性失语,
但是
1.大脑中动脉受损时对侧偏瘫–面部及上肢要重于下肢
2.大脑前动脉受损时对侧偏瘫–以下肢远端为主,且有精神症状
大脑后动脉闭塞因血管变异和侧支循环差异大,症状复杂多样。典型表现是对侧同向性偏盲、偏身感觉障碍但不伴偏瘫。单侧皮质支闭塞引起对侧偏盲,优势半球受累可出现失读、命名性失语等。双侧皮质支闭塞可导致皮质盲。脚间支闭塞可引起中脑梗死和多种综合征,包括Weber综合征、Claude综合征和Benedikt综合征。
椎-基底动脉闭塞是危及生命的严重事件,可引起脑干梗死,出现眩晕、呕吐、四肢瘫痪、共济失调、昏迷等严重症状。
(1)颈内动脉闭塞的表现:严重程度差异较大。症状性闭塞可表现为大脑中动脉和/或大脑前动脉缺血症状。当大脑后动脉起源于颈内动脉而不是基底动脉时,这种血管变异可导致颈内动脉闭塞时出现整个大脑半球的缺血。颈内动脉缺血可出现单眼一过性黑矇,偶见永久性失明(视网膜动脉缺血)或 Horner 综合征(颈上交感神经节后纤维受损)。颈部触诊可发现颈动脉搏动减弱或消失,听诊有时可闻及血管杂音,高调且持续到舒张期的血管杂音提示颈动脉严重狭窄,但血管完全闭塞时血管杂音消失。
(2)大脑中动脉闭塞的表现
1)主干闭塞:导致三偏症状,即病灶对侧偏瘫(包括中枢性面舌瘫和肢体瘫痪)、偏身感觉障碍及偏盲(三偏),伴双眼向病灶侧凝视,优势半球受累出现失语,非优势半球受累出现体象障碍,并可以出现意识障碍,大面积脑梗死继发严重脑水肿时,可导致脑疝,甚至死亡。
2)皮质支闭塞:①上部分支闭塞导致病灶对侧面部、上下肢瘫痪和感觉缺失,但下肢瘫痪较上肢轻,而且足部不受累,双眼向病灶侧凝视程度轻,伴 Broca 失语(优势半球)和体象障碍(非优势半球),通常不伴意识障碍;②下部分支闭塞较少单独出现,导致对侧同向性上四分之一视野缺损,伴Wernicke 失语(优势半球),急性意识模糊状态(非优势半球),无偏瘫。
3)深穿支闭塞:最常见的是纹状体内囊梗死,表现为对侧中枢性均等轻偏瘫、对侧偏身感觉障碍,可伴对侧同向性偏盲。优势半球病变出现皮质下失语,常为底节性失语,表现为自发性言语受限、音量小、语调低、持续时间短暂。
(3)大脑前动脉闭塞的表现
1)分出前交通动脉前的主干闭塞:可因对侧动脉的侧支循环代偿而不出现症状,但当双侧动脉起源于同一个大脑前动脉主干时,就会造成双侧大脑半球的前、内侧梗死,导致双下肢截瘫、二便失禁、意志缺失、运动性失语和额叶人格改变等。
2)分出前交通动脉后的大脑前动脉远端闭塞:导致对侧的足和下肢的感觉运动障碍,而上肢和肩部的瘫痪轻,面部和手部不受累。感觉丧失以辨别觉丧失为主,也可不出现。可以出现尿失禁(旁中央小叶受损)、淡漠、反应迟钝、欣快和缄默等(额极与胼胝体受损),对侧出现强握、吸吮反射和痉挛性强直(额叶受损)。
3)皮质支闭塞:导致对侧中枢性下肢瘫,可伴感觉障碍(胼周和胼缘动脉闭塞);对侧肢体短暂性共济失调,出现强握反射及精神症状(眶动脉及额极动脉闭塞)。
4)深穿支闭塞:导致对侧中枢性面舌瘫、上肢近端轻瘫(内囊膝部和部分内囊前肢受损)。
(4)大脑后动脉闭塞的表现:因血管变异多和侧支循环代偿差异大,故症状复杂多样。主干闭塞可以出现皮质支和穿支闭塞的症状,但其典型临床表现是对侧同向性偏盲、偏身感觉障碍,不伴有偏瘫,除非大脑后动脉起始段的脚间支闭塞导致中脑大脑脚梗死才会引起偏瘫。
1)单侧皮质支闭塞:引起对侧同向性偏盲,上部视野较下部视野受累常见,黄斑区视力不受累(黄斑区的视皮质代表区为大脑中、后动脉双重供应)。优势半球受累可出现失读(伴或不伴失写)、命名性失语、失认等。
2)双侧皮质支闭塞:可导致完全型皮质盲,有时伴有不成形的视幻觉、记忆受损(累及颞叶)、不能识别熟悉面孔(面容失认症)等。
3)大脑后动脉起始段的脚间支闭塞:可引起中脑中央梗死和下丘脑综合征,包括垂直性凝视麻痹、昏睡甚至昏迷;旁正中动脉综合征,主要表现是同侧动眼神经麻痹和对侧偏瘫,即 Weber 综合征(病变位于中脑基底部,动眼神经和皮质脊髓束受累);同侧动眼神经麻痹和对侧共济失调、震颤,即克洛德(Claude)综合征(病变位于中脑被盖部,动眼神经和结合臂);同侧动眼神经麻痹和对侧不自主运动和震颤,即 Benedikt 综合征(病变位于中脑被盖腹内侧部,动眼神经、红核、黑质和内侧丘系)。
4)大脑后动脉深穿支闭塞:丘脑穿通动脉闭塞产生红核丘脑综合征,表现为病灶侧舞蹈样不自主运动、意向性震颤、小脑性共济失调和对侧偏身感觉障碍;丘脑膝状体动脉闭塞产生丘脑综合征(丘脑的感觉中继核团梗死),表现为对侧深感觉障碍、自发性疼痛、感觉过度、轻偏瘫、共济失调、手部痉挛、舞蹈症和手足徐动症等。
(5)椎-基底动脉闭塞的表现:血栓性闭塞多发生于基底动脉起始部和中部,栓塞性闭塞通常发生在基底动脉尖。基底动脉或双侧椎动脉闭塞是危及生命的严重脑血管事件,可引起脑干梗死,出现眩晕、呕吐、四肢瘫痪、共济失调、肺水肿、消化道出血、昏迷和高热等。脑桥病变出现针尖样瞳
5.脱髓鞘的疾病,视神经脊髓炎、重症肌无力,格林巴利,帕金森病,
多发性硬化是中枢神经系统脱髓鞘疾病
吉兰巴雷综合征是周围神经脱髓鞘疾病
对称性进行性弛缓性瘫痪考虑吉兰巴雷综合症
双侧障碍考虑吉兰巴雷综合征
无深浅感觉障碍→周围神经
神经传导测定(NCS)和肌电图(EMG)检查对周围神经病
记住吉兰巴雷综合征是周围疾病,损害的肯定是周围神经,什么脊髓脑干啥的都属于中枢
【病理】 主要病理改变为周围神经组织小血管周围淋巴细胞、巨噬细胞浸润,神经纤维脱髓鞘,严重病例可继发轴索变性。
吉兰巴雷综合症考点
病因 空肠弯曲菌CJ (出现腹泻)
病理 神经纤维脱髓鞘
呼吸/消化道感染史
双侧四肢软瘫 呼吸肌麻痹,腱反射减弱,腓肠肌压痛,对称性迟缓性瘫痪
感觉轻度异常(手套-袜套样感觉障碍),感觉障碍较运动轻
面神经麻痹
自主神经失常
最严重-呼吸肌麻痹
辅助检查 脑脊液蛋白-细胞分离实验(2~4周,蛋白多,细胞正常)
治疗 大环内酯 免疫 对症
检查 神经电生理
二便正常(鉴别急性脊髓炎)
吉兰巴雷综合征诊断标准:
前驱感染,2周高峰
四肢软瘫(运动障碍)
感觉正常或轻度障碍
脑脊液2-4w蛋白分离现象
电生理检查
病程自限性
Fisher综合症 就想像一个钓鱼的人 眼睛一直盯着鱼浮 眼部肌肉就麻木了 坐久了站起来腿是麻的就站不稳了(共济失调)
病理特点:①神经纤维髓鞘破坏(A对),呈多发性小的播散性病灶,或由一个或多个病灶融合而成的较大病灶;②脱髓鞘病损分布于中枢神经系统白质(B对),沿小静脉周围炎症细胞的袖套状浸润(C对);③神经细胞、轴突及支持组织保持相对完整(E对D错,为本题正确答案),无沃勒变性或继发传导束变性”
多发性硬化病因:1.病毒与自身免疫反应2.遗传因素3.环境因素
多发性硬化重要体征
(1) 单眼视力下降(2) 视乳头水肿(3) 水平或加旋转性眼球震颤(特征性)
(4) 核间性眼肌麻痹(特征性)(侵犯内侧纵束)
(5) 一个半综合征:一个半眼球不能活动,只有对侧眼球可以外展(侵犯脑桥旁正中网状结构 PPRF)
(6) 四肢无力
1. 视神经脊髓炎(Neuromyelitis Optica, NMO)
✅ 属于脱髓鞘疾病。
病因:一种自身免疫性疾病,主要由抗水通道蛋白4(AQP4)抗体介导,攻击中枢神经系统中的星形胶质细胞,继而导致继发性脱髓鞘。
主要受累部位:视神经和脊髓。
典型表现:视力急剧下降(视神经炎)、横贯性脊髓炎(肢体无力、感觉障碍、大小便障碍等)。
与多发性硬化(MS)区别:NMO通常病变更集中、更严重,且对某些MS治疗药物(如干扰素)可能无效甚至有害。
2. 重症肌无力(Myasthenia Gravis, MG)
❌ 不属于脱髓鞘疾病。
病因:自身免疫性疾病,主要攻击神经肌肉接头处的乙酰胆碱受体(或相关蛋白如MuSK、LRP4),导致神经信号无法有效传递到肌肉。
主要表现:波动性肌无力(眼睑下垂、复视、吞咽困难、四肢无力等),休息后改善,活动后加重。
关键点:病变在突触后膜,而非髓鞘,因此不涉及脱髓鞘。
3. 格林-巴利综合征(Guillain-Barré Syndrome, GBS)
✅ 属于周围神经系统脱髓鞘疾病(最常见类型为AIDP:急性炎症性脱髓鞘性多发性神经病)。
病因:常在感染后发生,免疫系统错误攻击周围神经的髓鞘(有时也攻击轴索)。
主要表现:对称性、进行性肢体无力,常从下肢开始向上发展,可伴感觉异常、腱反射减弱或消失,严重者可致呼吸肌麻痹。
注意:GBS是周围神经脱髓鞘,而MS/NMO是中枢神经脱髓鞘,两者解剖位置不同。
4. 帕金森病(Parkinson’s Disease, PD)
❌ 不属于脱髓鞘疾病。
病因:神经退行性疾病,主要由于黑质多巴胺能神经元变性死亡,导致纹状体多巴胺减少。
主要表现:静止性震颤、肌强直、运动迟缓、姿势平衡障碍。
病理标志:路易小体(α-突触核蛋白聚集)。
关键点:帕金森病是神经元变性,而非髓鞘损伤,因此无脱髓鞘过程。
6.癫痫:诊断、治疗,还有用药的原则啊,全面性发作选什么药?部分性发作选什么药。诊断原则啊,治疗的原则
癫痫主要依靠临床表现诊断疾病—非脑电图,鉴别是MRI
癫痫与假性癫痫最大区别–有无瞳孔散大。
综上,癫痫患者用药原则应为:按类型用药、单药用药、尽早用药、小量起始、长期治疗。本题没有正确答案。切忌突然停药
单纯部分发作,复杂部分发作:卡马西平
大发作:丙戊酸钠;小发作:丙戊酸钠,其他都是丙戊酸
癫痫持续状态:地西泮

全面发作 双侧脑部
复杂部分发作 颞叶
单纯部分运动发作 中央前回
单纯部分感觉发作 中央后回
自主神经发作 岛叶
精神性发作 边缘系统
单纯部分~无意识障碍(包括四型 )
复杂部分~有意识障碍……多位于颞叶,不能回忆
失神发作~慢棘波,持物坠落,无跌倒
失张力发作~持物坠落,有跌倒
成年人不诊断失神发作,若症状像失神发作,则诊断为复杂部分性发作,只要儿童才诊断失神发作
典型失神发作:突然短暂的(5-10s)意识丧失和正在进行的动作中断,双眼茫然凝视,呼之不应。发作时EEG呈双侧对称3Hz棘-慢综合波。
不典型失神:EEG显示较慢的(2.0-2.5Hz)不规则棘-慢波或尖-慢波,背景活动异常。
复杂部分性发作:表现为意识障碍和自动症。自动症:在癫痫发作过程中或发作后处于意识朦胧状态时出现的不自主、无意识的简单或复杂动作。
肌阵挛发作:表现为快速、短暂、触电样肌肉收缩,常成簇发生,声、光等刺激可诱发。
7.不同类型的脑炎,病毒脑啊,细菌性脑膜炎啊,结核脑。怎么去鉴别?
单纯疱疹病毒性脑炎又叫出血坏死性脑炎
脑脊液检查:
糖 正常:2.8~4.5 ; 氯化物 正常 117~127
糖和氯化物都正常——病毒性脑膜炎
糖和氯化物同时下降——结脑or化脑
脑脊液白细胞50~500——结核性脑膜炎
脑脊液白细胞>1000——化脓性脑膜炎
“淫魔”隐球菌脑膜炎,脑脊液墨汁染色
“洁面”结核性脑膜炎,最常累及面神经
“化下妆”化脓性脑膜炎,硬膜下积液。
墨汁染色阳性-隐球菌,治疗氟康唑
曲霉菌-伏立康唑
白色念珠菌-制霉菌素
假丝酵母菌-克霉唑
脑脓肿:中耳炎➡️脑脓肿➡️颅内压增高
脑膜瘤:头痛、癫痫
脑炎:意识障碍、脑膜刺激征
一、 单纯疱疹病毒性脑炎
【临床表现】
1. Ⅰ型单纯疱疹病毒性脑炎:口唇疱疹病史;常见精神和行为异常,如人格改变、反应迟钝、情感淡漠,甚至缄默、行为异常等,癫痫发作,嗜睡、昏睡、昏迷或去皮质状态,意识障碍(特别是昏迷)的出现提示病情严重;颅内压增高,如头痛、呕吐;局灶神经系统症状,如偏瘫、失语等。在所有临床症状中,精神行为异常是最为特征性的表现
2. Ⅱ型单纯疱疹病毒性脑炎 多见于新生儿和青少年。临床特点:①急性暴发性起病。②主要表现为肝、肺等广泛的内脏坏死和弥漫性的脑损害。患儿出现难喂养、易激惹、嗜睡、局灶性或全身性抽搐等表现。③子宫内胎儿感染可造成婴儿先天畸形,如精神迟滞、小头畸形、小眼球、视网膜发育不全等。新生儿发病后的死亡率极高。
【辅助检查】
1. 血常规检查 可见白细胞计数轻度增高。
2. 脑电图检查 常出现弥漫性高波幅慢波,以单侧或双侧颞、额区异常更为明显,甚至可出现颞区的尖波或棘波。
3. 影像学检查 疾病早期 CT 可完全正常,发病约 5 天后颞叶和 / 或额叶可出现低密度改变,伴有不规则高密度点、片状出血影和占位效应。
4. 脑脊液常规检查 压力正常或轻度增高,重症者可明显增高;白细胞数可正常或轻度增高,以淋巴细胞为主,可有红细胞数增多,除外腰椎穿刺损伤则提示出血性坏死性脑炎;蛋白质含量正常或呈轻、中度增高,糖与氯化物正常。
5. 脑脊液病原学检查 ①病原体核酸检测:主要采用聚合酶链反应(PCR)。②检测脑脊液中 HSV 特异性 IgM、IgG 抗体
6. 脑活检。

8.阿尔兹海默病病理学改变啊,临床表现
阿尔茨海默病分家族型和散发型,散发型最多见,90%以上散发AD
AD首先出现近事记忆减退
最重要的就是1️⃣神经炎斑(Aβ样斑)2️⃣神经原纤维缠结

【病理】 AD 的大体病理表现为脑的体积缩小和重量减轻,脑沟加深、变宽,脑回萎缩,
颞叶(特别是海马区)萎缩。组织病理学上的典型改变为β淀粉样物质在神经细胞外沉积形成的神经炎斑和过度磷酸化的 tau蛋白在神经细胞内聚集形成的神经原纤维缠结,神经元缺失,胶质细胞增生。
1. 神经炎斑(neuritic plaque,NP) 也称为β- 淀粉样斑块,以 Aβ沉积为核心,周边是更多的 Aβ和各种细胞成分。AD 患者的大脑皮质、海马、某些皮质下神经核如杏仁核、前脑基底神经核和丘脑存在大量的 NP。
2. 神经原纤维缠结(neurofibrillary tangles,NFT) NFT 最早在内嗅皮质和海马区形成,后逐渐进展到大脑皮质,也常见于杏仁核、前脑基底神经核、某些下丘脑神经核、脑干的中缝核和脑桥的蓝斑。目前认为,AD 的病理改变先于症状多年出现,即在 AD 临床症状出现前的 15~20 年脑内已经出现 Aβ异常沉积和 tau 的过度磷酸化,有病理改变存在而无认知受损的表现。
【临床表现】 AD 通常隐匿起病,持续进行性发展,主要表现为认知功能减退和非认知性神经精神症状。按照最新分期,AD 包括两个阶段:痴呆前阶段和痴呆阶段。
1. 痴呆前阶段 :轻度认知功能障碍发生前期(preMCI)和轻度认知功能障碍期(MCI)。AD 的 pre-MCI 期没有任何认知障碍的临床表现或者仅有极轻微的记忆力减退主诉,客观的神经心理检查正常。AD 的 MCI 期,即 AD 源性 MCI,主要表现为记忆力轻度受损,学习和保存新知识的能力下降,其他认知域(如注意力、执行能力、语言能力和视空间能力)也可出现轻度受损,客观的神经心理检查有减退,但不影响基本日常生活能力,达不到痴呆。
2. 痴呆阶段 即传统意义上的 AD。
(1)轻度:主要表现是情景记忆障碍。首先出现近事记忆减退,常遗忘日常所做的事和常用的一些物品。随着病情的发展,可出现远期记忆减退。部分出现视空间障碍,外出后找不到回家的路,不能精确地临摹立体图。患者面对生疏和复杂的事物容易出现疲乏、焦虑和消极情绪,还会人格方面的障碍,如不爱清洁、不修边幅、暴躁、易怒、自私多疑。
(2)中度:患者除记忆障碍继续加重外,工作、学习新知识和社会接触的能力也会减退,特别是原已掌握的知识和技巧可出现明显的衰退。患者出现逻辑思维、综合分析能力减退,言语重复,计算力下降,明显的视空间障碍(如在家中找不到自己的房间),还可出现失语、失用、失认等,有些患者还可出现癫痫、强直- 少动综合征。此时患者常有较明显的行为和精神异常,性格内向的患者变得易激惹、兴奋欣快、言语增多,而原来性格外向的患者则可变得沉默寡言,对任何事情提不起兴趣,出现明显的人格改变,甚至做出一些丧失羞耻感(如随地大小便等)的行为。
(3)重度:此期的患者除上述各项症状逐渐加重外,还会出现情感淡漠、哭笑无常、言语能力丧失,以致不能完成日常简单的生活事项(如穿衣、进食)。终日无语而卧床,与外界(包括亲友)逐渐丧失接触能力。四肢出现强直或屈曲瘫痪,括约肌功能障碍。此期患者常可并发全身系统疾病的症状,如肺部及尿路感染、压疮以及全身性衰竭症状等,最终因并发症而死亡。
9.神经外科-脑出血,怎么判断是一个脑出血。CT会提示什么,这个患者的一个剧烈的头痛昏迷
CT:出血――高密度
梗死――低密度
MRI:T1高信号是出血,T2高信号是梗死
手术适应症:①基底节区: 壳核出血≥30ml,丘脑出血≥15ml ②小脑出血≥10ml /合并明显脑积水 ③ 重型脑室出去(脑室铸型) ④ 合并脑血管畸形、动脉瘤等
颅内压升高时降低颅内压,慎重降血压。颅压降低脑内血供自然增加,降低血压容易脑疝
内囊基底节出血 对侧三偏 最常见
脑桥出血 高热针尖瞳孔四肢瘫痪
小脑出血 共济失调
脑室出血 颈项强直,脑膜刺激征
临床症状 突发神经障碍,数小时内达到高峰迅速出现偏瘫、失语和意识障碍。壳核出血:最常见,约占50%-60%。出血侵及内囊出现病灶对侧偏瘫、偏身感觉障碍和同向性偏盲。
丘脑出血:约占10%~15%,通常感觉障碍重于运动障碍,深浅感觉均受累,深感觉障碍更明显可伴有偏身自发性疼痛和感觉过度。脑出血可出现精神障碍、斤脑性失语、认知障碍、人格改变和眼位异常等。尾状核头出血:约占5%,表现为头痛、呕吐、颈强直、精神症状,也可无明显肢体瘫痪。
脑干出血
约占10%,绝大多数为脑桥出血。
脑桥出血:小量出血表现为头痛、呕吐、交叉性瘫痪或偏瘫、眩晕、共济失调、两眼向病灶侧凝视麻痹或核间性眼肌麻痹等。大量出血(>5ml)时,血肿累及双侧被盖部和基底部,常破入第四脑室,患者很快进入意识障碍,出现双侧针尖样瞳孔、中枢性高热、呼吸节律紊乱、呕吐、眼球浮动、四肢瘫痪和去大脑强直等。
小脑出血
约占10%,最常见为小脑上动脉分支出血,多累及小脑齿状核。
主要表现为突发头痛、频繁呕吐、眩晕和共济失调,
可伴有枕部疼痛等。
出血量较少者,表现为小脑受损症状,如患侧共济失调、眼震和吟诗样语言等、多无瘫痪:出血量较多者,尤其是小脑蚓部出血,病情进展迅速,迅速出现昏迷及脑干受压征象,双侧针尖样瞳孔、呼吸不规则、心率减慢等,最后致枕骨大孔疝而死亡。
出血分期:1.超急性期(<24h);2.急性期(1~3d);3.亚急性期(3d~2w);4.慢性期(2w~2m);5.残腔期(3m~数年)
CT表现:
密度改变原理
血红蛋白含铁铁的X线吸收率高
CT值增加一高密度
观察要点
直接:密度 边缘
间接:水肿占位效应
血肿演变及其CT密度变化规律:
新鲜CT值50-60Hu凝血系统激活凝固血块,CT值3-4h 密度达高峰,CT值可达94HIu。Hb溶解破坏,密度,CT值等密度,高密度,(小血肿19d、大4-6w)血肿缩小。血肿的高密度范围缩小,其大小变化不大,所以占位效应并不会立刻减轻。
>2m血肿吸收呈水样密度灶,体积明显小于原血肿,呈负占位效应。
血肿周围水肿与其占位效应变化规律:
1d 周围无或很窄的水肿围绕
>2d 周围低密度水肿带,加重占位效应
3-7d 达高峰,范围最大,占位最重,之后渐消退,持续1m左右
>2m 血肿吸收,水肿及占位完全消失
血肿演变及其MRI信号变化规律—×
急性期(0-2d)
氧和Hb脱氧Hb:缩短T2,T2WI稍低信号,T,WI无变化;
亚急性期(3-14d)
-3-5d,脱氧Hb演变为正铁Hb(红细胞内期),缩短T1,边缘T,WI高信号,细胞内Hb,对T2无影响,仍为低信号;
-6-8d后(红细胞外期):缩短T1、延长T2,呈高信号
慢性血肿(>15d)
-周围出现含铁血黄素–缩短T2时间–T2WI低信号;进一步演变,血肿中央的铁被吞噬细胞运走,仅留下胆红素,血肿呈T,低、T2高信号。
10.硬膜外的血肿跟硬膜下血肿辨别,有的是一个典型的是一个中间清醒期啊
急性硬膜外血肿:昏迷,中间清醒期,或选(进行性意识障碍)
急性硬膜下血肿:进行加重昏迷
蛛网膜下腔出血:脑膜刺激征


(1) 头皮下血肿:局限。
(2) 骨膜下血肿:骨缝——双凸透镜形
(3) 帽状腱膜下血肿:不受限制。
(4) 硬膜外血肿(凸出形)和硬膜下血肿(新月形):颅内。
脑内血肿-圆形高密度影,
一、硬脑膜外血肿
硬脑膜外血肿(epidural hematoma)约占外伤性颅内血肿的 30%,大多属于急性型,可发生于任何年龄。
【发生机制】 硬脑膜外血肿主要源于脑膜中动脉、静脉窦破裂以及颅骨骨折出血等。
硬脑膜外血肿最多见于颞部、额顶部和颞顶部。。
【临床表现】
1. 意识障碍 进行性意识障碍为硬脑膜外血肿的最严重症状,其变化过程与原发性脑损伤的轻重和颅内血肿形成的速度密切相关。临床上常见三种情况:
①原发性脑损伤轻,伤后无原发昏迷,待颅内血肿形成后才出现意识障碍(清醒→昏迷);
②原发性脑损伤略重,病人伤后一度昏迷,随后完全清醒或好转,但不久又陷入昏迷(昏迷→中间清醒或好转→昏迷);
③原发性脑损伤较重,伤后昏迷进行性加重或持续昏迷。因为硬脑膜外血肿病人的原发性脑损伤一般较轻,所以大多表现为①、②种情况。
2. 颅内压增高 病人在昏迷前或中间清醒(好转)期常有头痛、恶心、呕吐等颅内压增高症状,伴有血压升高、呼吸和脉搏变慢等生命体征改变。
3. 瞳孔改变 硬脑膜外血肿所致的颅内压增高达到一定程度时,可形成脑疝。小脑幕上血肿大多先形成小脑幕切迹疝,出现意识障碍加重和瞳孔改变:早期因动眼神经受到刺激,病侧瞳孔缩小,但时间短暂,甚至不被发现;随即由于动眼神经受压,病侧瞳孔散大;若脑疝继续发展,脑干严重受压,中脑动眼神经核受损,则双侧瞳孔散大。与小脑幕上血肿相比,小脑幕下血肿较晚出现瞳孔改变,且较早出现呼吸紊乱甚至骤停。
4. 神经系统体征 伤后立即出现的局灶神经功能障碍的症状和体征,系原发性脑损伤的表现。单纯硬脑膜外血肿没有压迫脑功能区,早期较少出现体征。但当血肿增大引起小脑幕切迹疝时,则可出现对侧锥体束征。脑疝进一步发展,脑干受压可导致去脑强直。
【诊断】 根据头部受伤史,伤后当时清醒,随后昏迷,或出现有中间清醒(好转)期的意识障碍过程,结合 CT 检查显示骨折线经过脑膜中动脉或静脉窦沟,一般可以早期
诊断。CT 扫描不仅可以直接显示硬脑膜外血肿,表现为颅骨内板与硬脑膜之间的双凸镜形或弓形高密度影,还可了解脑室受压和中线结构移位的程度及并存的脑挫裂伤、脑水肿等情况。伤后应尽早做 CT 检查,并随时复查 CT。
二、硬脑膜下血肿
外伤性颅内血肿的 40%,多属急性或亚急性型。慢性硬脑膜下血肿有其特殊性。
【发生机制】 急性和亚急性硬脑膜下血肿的发生原因主要为脑皮质血管破裂,发生于额极、颞极以及额颞底面的出血多是对冲性脑挫裂伤所致。慢性硬脑膜下血肿的出血来源和发生机制尚不完全清楚。。此类血肿常有厚薄不一的包膜。
【临床表现】 急性和亚急性硬脑膜下血肿主要表现为:
1. 意识障碍 :进行性加重,亚急性血肿多有中间清醒期。
2. 颅内压增高 伤后继发的脑水肿均造成颅内压增高
3. 瞳孔改变 伴有脑挫裂伤和脑水肿时病情进展迅速,容易引起脑疝而出现瞳孔改变,最初表现为血肿同侧的瞳孔散大,一旦脑疝形成,处理不及时可出现双侧瞳孔散大,危及生命。
4. 神经系统体征 伤后立即出现的偏瘫等体征,系脑挫裂伤所致。逐渐出现的体征,则是血肿压迫脑功能区或脑疝的表现。
慢性硬脑膜下血肿进展缓慢,差异很大:①以智力和精神症状为主,表现为头晕、耳鸣、记忆力减退、反应迟钝或精神失常;②以病灶症状为主,如偏瘫、失语、局限性癫痫等;③颅内压增高症状少见,缺乏明确的神经系统定位症状。
【诊断】 头部外伤史,伤后即有意识障碍并逐渐加重,伴有颅内压增高症状,多表明有急性或亚急性硬脑膜下血肿。CT 检查可以确诊,急性或亚急性硬脑膜下血肿表现为脑表面与颅骨之间有新月形高密度、混杂密度或等密度影,多伴有脑挫裂伤和脑组织受压。CT 显示脑表面新月形或半月形低密度或等密度影,MRI 显示为新月形或半月形的短 T1、长 T2 信号影
11.神经外科-肿瘤呢。胶质瘤啊,它的特点。
多尿——下丘脑受损,抗利尿激素分泌减少。
中央前后回——一侧肢体运动和进行性感觉障碍;
额叶——精神症状;
枕叶——视野缺损。
顶叶——失用,失读,命名性失语
小脑——同侧共济失调
脑干——交叉性麻痹
岛叶——感觉障碍
呕吐、头痛、视乳头水肿(A对)是颅内压增高的三主征,不属于定位症状。
颅内肿瘤的定位症状主要有:
①刺激症状,如癫痫幻嗅;
②破坏性症状,如肢体运动和感觉障碍;
③压迫症状,如视力视野障碍、眼睑下垂眼球运动障碍、面部感觉减退海绵窦综合征。
书上写的颅脑损伤首选ct,颅脑肿瘤首选mri
胶质瘤最常见,因此用的最多的也是替莫唑胺
颅内肿瘤:
星形细胞瘤好发于大脑半球皮层下白质内
室管膜瘤好发于脑室壁
转移瘤好发于大脑中动脉区
髓母细胞瘤好发于小脑蚓部
神经鞘瘤好发于脑桥小脑角。
常出现钙化的颅内肿瘤——颅咽管瘤。
最常见的颅内胶质瘤——星形细胞瘤。胶质母细胞瘤
儿童最常见的颅内肿瘤Ⅳ髓母细胞瘤和室管膜瘤。
恶性程度最高的颅内肿瘤——胶质瘤。
CT扫描下,少突胶质细胞瘤(A对)、脑膜瘤(B对)和颅咽管瘤(C对)常发生钙化。
弥漫性胶质瘤(diffuse gliomas)可分为成人型弥漫性胶质瘤、儿童型弥漫性低级别胶质瘤、儿童型弥漫性高级别胶质瘤、局限性星形细胞胶质瘤和室管膜肿瘤。复发率高
40岁的成人容易得占40%的胶质瘤
(一) 成人弥漫性星形细胞瘤(IDH 突变型 WHO 2 级)
主要发生于中青年,25~45 岁。多位于大脑半球,以额叶、颞叶多见,顶叶次之,枕叶少见。星形细胞瘤生长缓慢,平均病史 2~3 年,病情呈缓慢进行性发展。癫痫常为首发症状,超过 50% 的病人以癫痫起病,75% 的病人有头痛。
【诊断】 头部 CT 常表现为低密度脑内病灶,较均匀一致,占位效应不明显,瘤周无明显水肿;在MRI 上,多呈长 T1、长 T2 信号,增强扫描后肿瘤一般不强化,与脑实质分界不清,少数可表现为囊性。
【治疗】 手术
(二) 成人弥漫性星形细胞瘤(IDH 突变型 WHO 3~4 级)和胶质母细胞瘤(IDH 野生型,
WHO 4 级) 统称高级别胶质瘤,中老年。高级别胶质瘤生长迅速,病程短。病人主要表现为颅内压增高症状与局灶性神经症状,常见头痛、精神改变、肢体无力、呕吐等,癫痫发作相对少见。
胶质母细胞瘤(GBM)是恶性程度最高的星形细胞瘤,根据发生学与临床过程不同可分为原发性与继发性。大多数 GBM 为原发性。继发性 GBM 由 2 级或 3 级星形细胞瘤发生恶变而来,90% 以上存在低度恶性前体肿瘤的临床过程,病人常较年轻(平均 40 岁)。
【诊断】 头部 CT 呈低密度或不均一密度的混杂病灶,占位效应明显,伴有瘤周水肿;在 MRI 上90%~95% 的肿瘤呈明显不均匀强化,可伴囊性变、出血,肿瘤形态不规则。【治疗】 手术联合术后辅助放射治疗和 / 或化疗的综合治疗。
(三) 少突胶质细胞瘤(WHO 2~3 级) 25%~33%,
确诊需要 IDH 突变和 1p/19q 联合缺失同时存在。 30~40 岁,男性多于女性(3∶2)。肿瘤生长较缓慢,平均病程 4 年,常以癫痫为首发症状(>80%)。
少突胶质细胞瘤最显著的影像学特征是在 CT 图像上有钙化,90%。肿瘤有浸润性生长倾向,呈灰红色,质地柔韧,与正常脑组织界限较清楚。
少突胶质细胞瘤对化疗敏感,因此推荐的治疗方案是手术切除加化疗的联合治疗。①PCV(丙卡巴肼+洛莫司汀+长春新碱);②替莫唑胺单药化疗。
(四) 儿童弥漫性胶质瘤: 其发病部位和分子病理学特征与成人型有很大不同,主要发生于儿童,亦可见于成人。
三、脑膜瘤
颅内原发肿瘤的 14.4%~19.0%,系脑外肿瘤,通常为良性,起源于蛛网膜。平均45 岁,女性多,儿童少见,60%~70% 位于矢状窦旁、大脑凸面、蝶骨和鞍结节。恶性脑膜瘤较少见,呈浸润性生长,与脑组织界限不清,脑水肿严重,可转移至肺。
CT 显示肿瘤密度均匀一致,可伴有钙化,有或无脑水肿,基底较宽,常附着在硬脑膜上,增强扫描后肿瘤明显强化。MRI T2 加权像可显示肿瘤和硬脑膜窦通畅情况,增强可见“硬脑膜尾征”。
完全切除肿瘤后大多数脑膜瘤可治愈,但有时难以全切。偶然发现无症状小脑膜瘤,尤其是高龄
病人时可定期 MRI 随访,不急于手术,某些肿瘤可能会逐渐停止生长。
12.脑水肿,水肿影像会有一些什么样的那呃影像的一个什么样的表现?
血管源性脑水肿—脑损伤、脑肿瘤的初期
细胞毒性脑水肿—脑缺血、脑缺氧的初期

脑水肿(cerebral edema)在影像学上具有特征性表现,主要通过 头颅CT 和 MRI 来评估。不同类型的脑水肿(如细胞毒性、血管源性、间质性、渗透性)在影像上可有重叠,但也有各自的特点。以下是常见影像表现:
一、CT 表现(常用、快速、急诊首选)
1. 灰白质界限模糊
正常情况下,灰质(皮层)密度高于白质。
脑水肿时,白质含水量增加,密度降低,导致灰白质分界不清。
2. 脑沟、脑裂、脑池变窄或消失
脑组织肿胀 → 脑回增宽 → 脑沟变浅甚至闭塞。
严重时可见基底池、环池、四叠体池受压,提示颅内压增高。
3. 脑室系统受压变小
尤其是侧脑室前角、后角变钝或闭合。
第三脑室、第四脑室亦可受压。
4. 中线结构移位
如透明隔、第三脑室偏离中线 >5 mm,提示占位效应或脑疝风险。
5. 低密度区
血管源性水肿常表现为指状(finger-like)低密度影,沿白质分布,不按血管供血区走行。
细胞毒性水肿(如急性脑梗死)早期也可呈局部低密度,但多符合血管供血区域。
13.不同类型的脑肿瘤。会造成什么类型的一些可能是一些脑疝啊
最易发生小脑幕切记疝——颞叶占位性病变
最易发生枕骨大孔疝——第四脑室肿瘤
患侧瞳孔散大→小脑幕切迹疝;瞳孔忽大忽小→枕骨大孔疝
1、小脑幕切迹疝:颅内高压(头痛、呕吐、视乳头水肿)+患侧瞳孔散大(动眼神经受压麻痹)(两侧瞳孔不等大),意识丧失(网状结构受压)
2、枕骨大孔疝(小脑扁桃体疝):颅内高压(头痛、呕吐、视乳头水肿)+瞳孔忽大忽小
枕骨大孔疝:常见病因,小脑半球占位性病变,晚期才意识障碍
鉴别主要是-瞳孔改变
硬膜外血肿不伴脑疝:无脑选手术
硬膜外血肿伴脑疝:
首选治疗-甘露醇降颅压(因为脑疝要命,还管它出不出血,救命要紧)
最有效治疗:手术(对因,根治)

14.精神心理-妄想啊,不同类型的妄想的概念。
1.根据妄想的起源,可分为原发性妄想和继发性妄想。
(1)原发性妄想(primary delusion):是没有发生基础的妄想。表现为内容不可理解,不能用既往经历、当前处境及其他心理活动等加以解释。原发性妄想是精神分裂症的典型症状,对精神分裂症具有重要诊断价值。
(2)继发性妄想(secondary delusion):是发生在其他病理心理基础上的妄想,或与某种经历、情境等有关的妄想。如在抑郁基础上产生的自罪妄想;因亲人死于某种疾病后过分关注自己身体健康,而逐渐产生的疑病妄想等。
2.按照妄想的结构,可分为系统性妄想和非系统性妄想。
(1)系统性妄想:是指内容前后相互联系、结构严密的妄想。
(2)非系统性妄想:是一些片段、零散、内容不固定、结构不严密的妄想。产生较快,脱离现实,自相矛盾。
3.临床上通常按妄想的主要内容归类,常见类型如下。
(1)关系妄想(delusion of reference):患者认为周围环境中所发生的与自己无关的事情均与自己有关。如认为周围人的谈话是在议论自己,别人的咳嗽是针对自己的。
(2)被害妄想
(3)夸大妄想
(4)罪恶妄想
(5)疑病妄想
(6)虚无妄想:又称否定妄想。患者认为客观存在的事物已不复存在,一切都是虚假的。
(7)钟情妄想
(8)嫉妒妄想:患者坚信自己的配偶对自己不忠诚
(9)非血统妄想
(10)物理影响妄想:又称被控制感,患者感到自己的思想、情感和意志行为受到某种外界力量的控制而身不由己。如患者经常描述被红外线、电磁波、超声波或某种特殊的先进仪器控制。
(11)内心被揭露感:又称被洞悉感。患者感到内心所想的事情,虽然没有说出来,也没有用文字书写出来,但被别人都知道了。
15.行为方面的问题。包括这个阿尔兹海默病,比如说这个患者经常走到房间外外出,不知道回家主要是因为什么呢?
见前。
阿尔茨海默病(Alzheimer’s disease)患者经常出现“走失”或“外出后不知如何回家”的行为,这在临床上被称为“漫游行为”(wandering behavior)或“游荡行为”。这种行为是该病常见的神经精神症状之一,其主要原因包括以下几个方面:
1. 认知功能受损
空间定向障碍:患者对方向、地点、路线的判断能力严重下降,无法识别熟悉的环境,即使是在自己生活多年的家中也可能迷路。
记忆力衰退:尤其是短期记忆和情景记忆受损,导致患者忘记自己从哪里来、要去哪里、家在哪里。
2. 执行功能障碍
患者难以制定计划、组织行动或评估风险。他们可能突然决定“出门办事”,但无法完成整个过程(如找不到目的地、不记得回家的路)。
16帕金森病的用药–左旋多巴,嗯用药的不同类型的药物,它的用药的原理机理是什么不同不同类型药物的机理。
见下


金刚烷胺——下肢网状青斑
0多巴常见的副作用有周围性和中枢性两类,前者为恶心、呕吐(A对)、低血压、心律失常(偶见);后者有症状波动(B对)、运动障碍(C对)和精神症状(E对)等。
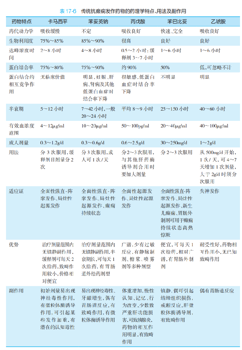
17.抗癫痫药嘛,就是以前用的比较多的,但是也相对说比较便宜的一个药物。它的一个机理是用的什么,主要是用于什么类型的发作。
见下
——
18.脑干的核团啊,有些双侧支配,有些对侧支配。
一个半

19.生理:脊髓前角,α运动神经元啊,当它收呃收缩的时候,它是是指什么类什么类型的肌肉的收缩。前脚还有什么么样的描述。
乙酰胆碱
肌紧张反射中,脊髓前角运动神经元属于神经中枢
a运动神经元-脊髓的最后通路
运动单位-一个a运动神经元及其所支配的全部肌纤维
梭外肌收缩
19.脑梗题-重点如上。短期性脑缺血发作,治疗
TIA—–?
频发华法林
偶发阿司匹
20.ad阿尔兹海默症的生理病理,主要是哪些哪种代谢生物成分的清除有关的。
21.短期性脑缺血发作-脑梗死啊,不同不同部位脑梗死的一些临床表现,它的特征。
22.不同类型的脑炎,不同类型的临床表现啊,怎么去鉴别不同类型的,做什么检查去进行一个鉴别。
23.抗癫痫药物的治疗,出现抗癫痫药物过敏之后,应该怎么处理?
2)奥卡西平:是一种卡马西平的 10-酮衍生物,适应证与卡马西平相同,主要用于局灶性发作及继发全面性发作的附加或单药治疗。成人治疗起始剂量为 300mg/d,维持剂量为 600~1 200mg/d,分2 次服用;主要副作用为疲劳、困倦、复视、头晕、共济失调、恶心、皮疹。t
24.神经外科-脑出血,脑肿瘤,颅高压,什么原因导致颅内压增高啊,脑肿瘤有些会表现一些精神症状啊,那考虑是什么问题。
颅内压增高原因:
1、颅腔被占了:颅内血肿、脑肿瘤、脑脓肿
2、脑组织变大了:脑水肿
3、脑脊液变多了:梗阻性脑积水、交通性脑积水
4、血液变多了:脑肿胀、静脉窦血栓
5、先天性畸形:颅底凹陷、狭颅症
颅底凹陷症是向内陷入颅腔,容积变小。不是向下。
视神经乳头萎缩: 视盘苍白、视力下降视野向心性缩小。
视神经乳头水肿: 视神经乳头充血,边缘模糊不清,中央凹陷消失,视盘隆起,静脉怒张
头颅x线 颅内压增高的常见征象
1颅缝分离,头颅增大,见于儿童
2脑回压迹增多
3蝶鞍骨质吸收
4颅骨板障静脉沟纹和蛛网膜颗粒压迹增多、加深
以上征象多在持续3个月以上的颅内压增高方可出现。无枕骨大孔扩大
八年制外科学第二版
颈软说明无脑膜刺激征,可能排除蛛网膜下腔出血了。
颅内压增高:颅三联征——头痛,呕吐,视乳头水肿
蛛网膜下腔出血:头痛,脑膜刺激征,CT脑池,裂池,高密度影
颅高压不腰穿,不灌肠
硬膜外血肿-脑疝
硬膜下血肿-脑挫裂伤
书本原话:小脑幕切迹疝急性病人可无视乳头水肿。但一定有脑组织移位,有脑干受压,有目上下压力差,有意识障碍
吗啡禁用 三镇一抑:镇静镇吐镇咳抑制呼吸,库欣反应里本来呼吸就缓慢了
1. 颅内压增高的常见机制和病因
(1)脑组织体积增加
1)血管源性脑水肿:临床最常见,为血-脑屏障破坏所致,以脑组织间隙的水分增加为主。颅脑损伤、炎症、脑卒中及脑肿瘤等。
2)细胞毒性脑水肿:由缺氧、缺血、中毒。
(2)颅内占位性病变:为颅腔内额外增加的颅内容物。病变可为占据颅内空间的肿块,如肿瘤(原发或者转移)、血肿、脓肿、肉芽肿等。
(3)颅内血容量增加:见于引起血管床扩张和脑静脉回流受阻的各种疾病。如各种原因造成的血液中二氧化碳蓄积,严重颅脑外伤所致的脑血管扩张,严重胸腹挤压伤所致的上腔静脉压力剧增以及颅内静脉系统血栓形成等。
(4)脑脊液增加(脑积水):可由脑脊液的分泌增多、吸收障碍或循环受阻引起。分泌增多可见于脉络丛乳头状瘤、颅内某些炎症;吸收障碍可见于蛛网膜下腔出血后红细胞阻塞蛛网膜颗粒等;循环受阻除了可由发育畸形(导水管狭窄或闭锁、枕大孔附近畸形等)引起外,尚可因肿瘤压迫或炎症、出血后粘连、脑脊液循环通路阻塞所致。
(5)颅腔狭小:见于颅缝过早闭合致颅腔狭小的狭颅症等。
2. 颅内压增高的类型
(1)弥漫性颅内压增高:多由弥漫性脑实质体积增大所致,其颅腔部位压力均匀升高而不存在明显的压力差,故脑组织无明显移位,解除压力后,神经功能恢复也较快。见于弥漫性脑膜脑炎、弥漫性脑水肿、交通性脑积水、蛛网膜下腔出血等。
(2)局限性颅内压增高:多由颅内局灶性病变所致,其病变部位压力首先增高,与邻近脑组织形成压力差,脑组织通过移位将压力传递至邻近部位,故易发生脑疝。压力解除后,神经功能恢复较慢。见于颅内占位性病变、大量脑出血、大面积脑梗死等。

25.脑出血,蛛网膜下腔出血,怎么鉴别
CT
26.神经外科-不同类型肿瘤的影像学的一些表现不同的,比如说脑膜瘤啊,破腔道病变啊,胶质瘤啊等等,或者钙化啊,会有一些什么样的信号?
脱髓鞘:
3. 影像学检查 MRI 分辨率高,可识别无临床症状的病灶。可见大小不一类圆形的 T1WI 低信号、T2WI 高信号,常见于侧脑室前角与后角周围、侧脑室体部、半卵圆中心及胼胝体,或为融合斑,视神经可见水肿、增粗(图 15-1);脑干、小脑和脊髓可见斑点状不规则 T1WI 低信号及 T2WI 高信号斑块;病程长的患者多数可伴脑室系统扩张、脑沟增宽等脑白质萎缩征象。
27.中枢神经系统感染,不同类型:细菌性/病毒性/隐脑/脑膜炎。诊断与鉴别诊断
28.精神心理方面:神经症患者听到或者看到一些什么字会联想到一些别的字,或者看到一些一些字,便想到另外一个,呃对应就是意思完全相反的一些字,比如说呃看到开心两个字会想到就是悲伤。或者听见开心就会联想到悲伤。什么样的症状。
14.强迫思维(obsession)指在患者脑中反复出现的某一概念或相同内容的思维,明知不合理和没有必要,但又无法摆脱,常伴有痛苦体验。强迫思维可表现为:1反复出现某些想法,如担心被别人传染某种疾病;2总是怀疑自己的言行是否正确、得当(强迫怀疑),3反复回忆做过的事情或说过的话(强迫回忆);4反复出现一些对立的思想(强迫性对立思维),如听到”和平”就不自主地联想到”战争”:S反复考虑毫无意义的问题(强迫性穷思竭虑).如”为什么2+3=5″等。强迫思维常伴有强迫动作。多见于强迫症,也可见于精神分裂症。
强迫思维与强制性思维不同:前者是自己的思想,往往同一内容的思维反复持续出现,多见于强迫症;后者则是外力强加的不属于自己的思想,内容变化多端,且突然出现、突然消失,多见于精神分裂症。
29.问这个患者问题答非所问,是什么样的症状,虚构,思维散漫,强制性思维,病理性象征性思维,音连意连等。
4.虚构(confabulation) 指在遗忘的基础上,患者以想象的、未曾亲身经历的事件来填补记忆的缺损。由于虚构患者有严重的记忆障碍,因而虚构的内容也常常不能记住,所以其叙述的内容常常变化,且容易受暗示的影响。多见于各种原因引起的痴呆及酒精所致精神病性障碍。
4.思维散漫(loosening of thinking入、思维破裂(splitting of thought)、语词杂拌(word salad) 指思维的连贯性障碍,即联想概念之间缺乏必表现为患者在交谈时联想松弛、内容散漫、缺乏主题,话题转换缺乏必要的联系句、西一句,以致别人不理解患者要阐述分裂症及智力发育障碍。思维破裂表现的主题思想,且对问话的回答不切题,交为患者的言语或书写内容有结构完整的不相关,变成了语句堆积,整段内容令人不能理解。语词杂拌表现为患者言语支整,为一些不相干字、词的堆积,如当医师问患者姓名时,患者回答”张华,地上计算机,鸟在水中飞飞飞,奥氮平……”多见于精神分裂症。
12.象征性思维(symbolicthinking)属于概念转换障碍,患者以无关的具体概念代替某一抽象概念,不经患者本人解释,他人无法理解。如患者经常反穿衣服,表示自己”表里合一、心地坦白”,多见于精神分裂症。
正常人可以有象征性思维,如玫瑰象征爱情、鸽子象征和平等,但正常人的象征性思维是以传统和习惯为基础的,与文化背景相符,人们之间彼此能够理解。
8.强制性思维(forced hought)是思维联想的自主性障碍。表现为患者感到脑内涌现大量无现实意义、不属于自己的联想,是被外力强加的。这些联想常常突然出现,突然消失,内容多变。强制性思维与思维插人、思维被夺的区别在于思维插人和思维被夺时,患者还有属于自己的、受患者意愿支配的思维活动。而在强制性思维中,患者认为他的思维活动已经完全不受自己的意愿支配,已经没有属于自己的思维活动。多见于精神分裂症。
2.思维奔逸 患者联想速度明显加快,思维内容丰富多变,自觉脑子聪明、反应敏捷。语量大、语速快,口若悬河,有些自感语言表达跟不上思维速度。联想丰富,概念一个接一个地产生,或引经据典,或高谈阔论,信口开河,由于患者注意力随境转移,思维活动常受周围环境变化的影响致使话题突然改变,讲话的内容常从一个主题很快转到另一个主题,即意念飘忽(flizhtofideas),严重时可出现”音联”和”意联”。患者讲话时眉飞色舞或手舞足蹈,常因说话过多而口干舌燥,甚至声音嘶哑。
30.精神病药物副作用?抗精神的异常药物产生一些什么样的副作用?
见下
多选
1.脑梗,诊断治疗,鉴别诊断,治疗的原则
见下
2.阿尔兹海默病临床,临床表现有什么样的特点?
【临床表现】 AD 通常隐匿起病,持续进行性发展,主要表现为认知功能减退和非认知性神经精神症状。按照最新分期,AD 包括两个阶段:痴呆前阶段和痴呆阶段。
1. 痴呆前阶段 :轻度认知功能障碍发生前期(preMCI)和轻度认知功能障碍期(MCI)。AD 的 pre-MCI 期没有任何认知障碍的临床表现或者仅有极轻微的记忆力减退主诉,客观的神经心理检查正常。AD 的 MCI 期,即 AD 源性 MCI,主要表现为记忆力轻度受损,学习和保存新知识的能力下降,其他认知域(如注意力、执行能力、语言能力和视空间能力)也可出现轻度受损,客观的神经心理检查有减退,但不影响基本日常生活能力,达不到痴呆。
2. 痴呆阶段 即传统意义上的 AD。
(1)轻度:主要表现是情景记忆障碍。首先出现近事记忆减退,常遗忘日常所做的事和常用的一些物品。随着病情的发展,可出现远期记忆减退。部分出现视空间障碍,外出后找不到回家的路,不能精确地临摹立体图。患者面对生疏和复杂的事物容易出现疲乏、焦虑和消极情绪,还会人格方面的障碍,如不爱清洁、不修边幅、暴躁、易怒、自私多疑。
(2)中度:患者除记忆障碍继续加重外,工作、学习新知识和社会接触的能力也会减退,特别是原已掌握的知识和技巧可出现明显的衰退。患者出现逻辑思维、综合分析能力减退,言语重复,计算力下降,明显的视空间障碍(如在家中找不到自己的房间),还可出现失语、失用、失认等,有些患者还可出现癫痫、强直- 少动综合征。此时患者常有较明显的行为和精神异常,性格内向的患者变得易激惹、兴奋欣快、言语增多,而原来性格外向的患者则可变得沉默寡言,对任何事情提不起兴趣,出现明显的人格改变,甚至做出一些丧失羞耻感(如随地大小便等)的行为。
(3)重度:此期的患者除上述各项症状逐渐加重外,还会出现情感淡漠、哭笑无常、言语能力丧失,以致不能完成日常简单的生活事项(如穿衣、进食)。终日无语而卧床,与外界(包括亲友)逐渐丧失接触能力。四肢出现强直或屈曲瘫痪,括约肌功能障碍。此期患者常可并发全身系统疾病的症状,如肺部及尿路感染、压疮以及全身性衰竭症状等,最终因并发症而死亡。
3.格林巴里临床表现和特点
吉兰-巴雷综合征(Guillain-Barré syndrome,GBS)是一种自身免疫介导的多发性脊神经根神经病,也常累及脑神经。典型的临床表现为急性起病,大部分患者 2 周左右病情达高峰,几乎所有患者在 4 周内病情达高峰,四肢弛缓性无力,常有脑脊液蛋白- 细胞分离现象,多呈单时相、自限性病程,静脉注射大剂量免疫球蛋白(intravenous immunoglobulin,IVIg)
和血浆置换(plasma exchange,PE)治疗有效。
急性炎性脱髓鞘性多发性神经根神经病(AIDP)是 GBS 中最常见的类型,也称经典型 GBS,病理为多发神经根和周围神经节段性脱髓鞘。
(1)临床表现
1)任何年龄、任何季节均可发病。
2)前驱事件:发病前 4 周内常有呼吸道或胃肠道感染症状或疫苗接种史。
3)病程特点:急性起病,病情多在 7 天至 2 周左右达到高峰,多为单相病程,病程中可有短暂波动。
4)主要症状和体征:首发症状多为肢体对称性弛缓性肌无力(核心症状),自远端逐渐向近端发展或自近端向远端加重,常由双下肢开始逐渐累及躯干肌、脑神经。多于数日至 2 周达高峰。严重病例可累及肋间肌和膈肌致呼吸麻痹。四肢腱反射常减弱。
5)感觉障碍:症状相对轻,呈手套-袜套样分布,也可无感觉障碍。少数患者肌肉可有压痛,尤其以腓肠肌压痛较常见。
6)脑神经受累:以双侧面神经麻痹最常见,其次为舌咽神经、迷走神经,动眼神经、展神经、舌下神经、三叉神经瘫痪较少见,部分患者以脑神经损害为首发症状就诊。
7)自主神经功能障碍:部分患者可有,表现为皮肤潮红、出汗增多、心动过速、心律失常、直立性低血压、手足肿胀及营养障碍、尿便障碍。
(2)辅助检查
1)脑脊液检查:①脑脊液蛋白-细胞分离是 GBS 的特征之一,多数患者在发病数天内蛋白含量正常,2~4 周内蛋白不同程度升高,但较少超过 1.0g/L;糖和氯化物正常;白细胞计数一般<10×106/L;
②部分患者脑脊液出现寡克隆区带(oligoclonal bands,OB),提示免疫异常,但并非特征性改变;③部分患者脑脊液抗神经节苷脂抗体阳性。
2)血清学检查:部分患者血清抗神经节苷脂抗体阳性,且血清阳性率高于脑脊液阳性率;部分AIDP 患者抗 GM1 抗体阳性,但特异性较低。
3)部分患者粪便中可分离和培养出空肠弯曲菌,但目前国内不作为常规检测。
4)神经电生理:早期电生理可无特异性改变,或仅见 F 波、H 反射潜伏期延长;典型运动神经传导测定可见远端潜伏期延长、传导速度减慢,F 波可见传导速度减慢或出现率下降,提示周围神经存在脱髓鞘性病变,在非嵌压部位出现传导阻滞或异常波形离散对诊断脱髓鞘病变更有价值。
5)腓肠神经活检:因为 AIDP 常为自限性疾病,而神经活检具有不可逆的损害,因此一般不作为必需的检查。活检可见有髓纤维脱髓鞘,部分出现吞噬细胞浸润,小血管周围可有炎症细胞浸润。
急性运动轴突性神经病(AMAN)
(1)临床表现:①可发生于任何年龄,儿童更常见,男女患病率相似,国内患者在夏秋发病较多;②前驱症状:多有腹泻和上呼吸道感染等,以空肠弯曲菌感染多见;③急性起病,通常在 2 周内达到高峰,少数患者在 24~48 小时内即可达到高峰;④临床表现为对称性肢体无力,部分患者有脑神经运动功能受损,重症者可出现呼吸肌无力。腱反射减弱或消失与肌力减退程度较一致。无明显感觉异常,无或仅有轻微自主神经功能障碍。
急性运动感觉轴突性神经病(AMSAN)
(1)临床表现:①急性起病,通常在 2 周内达到高峰,少数患者在 24~48 小时内达到高峰。②对称性肢体无力,多有脑神经运动功能受累,重症者可有呼吸肌无力,呼吸衰竭。患者同时有感觉障碍,甚至部分出现感觉性共济失调。③常有自主神经功能障碍。
米勒-费希尔综合征(MFS)
①任何年龄和季节均可发病;②前驱症状:可有腹泻和呼吸道感染等,以空肠弯曲菌感染常见;③急性起病,病情在数天至数周内达到高峰;④多以复视起病,也可以肌痛、四肢麻木、眩晕和共济失调起病。相继出现对称或不对称性眼外肌麻痹,程度较重者可表现为眼球固定,部分患者有眼睑下垂,少数出现瞳孔散大,但瞳孔对光反射多正常。可有躯干或肢体共济失调,腱反射减弱或消失,肌力正常或轻度减退,部分有吞咽和面部肌肉无力,四肢远端和面部麻木、感觉减退,膀胱功能障碍。
4.细菌性脑膜炎病理、流行病学、临床表现
一、 化脓性脑膜炎
化脓性脑膜炎(purulent meningitis)是由化脓性细菌感染所致的脑脊膜炎症,是 CNS 常见的化脓性感染。通常急性起病,好发于婴幼儿和儿童。
【病因与发病机制】 化脓性脑膜炎最常见的致病菌为肺炎球菌、脑膜炎双球菌及流感嗜血杆菌B 型,其次为金黄色葡萄球菌、链球菌、大肠埃希菌、铜绿假单胞菌等。
感染可因心、肺以及其他脏器感染波及脑室和蛛网膜下腔系统,或由颅骨、椎骨或脑实质感染病灶直接蔓延引起,部分也可以通过颅骨、鼻窦、乳突骨折或神经外科手术侵入蛛网膜下腔引起,由腰椎穿刺引起者罕见。
致病细菌经血液循环侵入蛛网膜下腔后,菌壁抗原成分及某些炎性细胞因子刺激血管内皮细胞,促使中性粒细胞进入 CNS,诱发一系列软脑膜的炎性病理改变。
【病理】 基本病理改变是软脑膜炎、脑膜血管充血和炎性细胞浸润。表现为:
①软脑膜及大脑浅表血管充血,脑表面被蛛网膜下腔的大量脓性渗出物所覆盖,脑沟及脑基底池脓性分泌物沉积;
②脑膜有炎性细胞浸润,早期以中性粒细胞为主,后期则以淋巴细胞、浆细胞为主,成纤维细胞明显增多;
③蛛网膜下腔出现大量多形核细胞及纤维蛋白渗出物,蛛网膜纤维化,渗出物被局部包裹;
④室管膜和脉络膜有炎性细胞浸润,血管充血,严重者有静脉血栓形成;
⑤脑实质中偶有局灶性脓肿存在。
【临床表现】
1. 感染症状: 发热、寒战或上呼吸道感染表现等。
2. 脑膜刺激征: 表现为颈强直,Kernig 征和 Brudzinski 征阳性。但新生儿、老年人或昏迷患者脑膜刺激征常不明显。
3. 高颅压症状 表现为剧烈头痛、呕吐、意识障碍等。腰穿时检测颅内压明显升高,有的在临床上甚至形成脑疝。
4. 局灶症状 部分患者可出现局灶性神经功能损害的症状,如偏瘫、失语等。
5. 其他症状 部分患者有比较特殊的临床特征,如脑膜炎双球菌脑膜炎(又称流行性脑脊髓膜炎)菌血症时出现的皮疹,开始为弥散性红色斑丘疹,迅速转变成皮肤瘀点,主要见于躯干、下肢、黏膜以及结膜,偶见于手掌及足底。
【辅助检查】
1. 血常规检查 白细胞计数增加,通常为(10~30)×109/L,以中性粒细胞为主。
2. 脑脊液检查 压力常升高;外观混浊或呈脓性;细胞数明显升高,以中性粒细胞为主,通常>1 000×106/L;蛋白质升高;糖含量下降,通常低于 2.2mmol/L;氯化物降低。涂片革兰氏染色阳性率在60% 以上,细菌培养阳性率在 80% 以上。脑脊液 mNGS 可提高阳性检出率。
3. 影像学检查 MRI 诊断价值高于 CT,早期可正常,随病情进展 MRI 的 T1 加权像上显示蛛网膜下腔高信号,可不规则强化,T2 加权像呈脑膜高信号。后期可显示弥散性脑膜强化、脑水肿等。
4. 其他 血细菌培养常可检出致病菌;如有皮肤瘀点,应行活检和细菌染色检查。
【诊断】 根据急性起病的发热、头痛、呕吐,查体有脑膜刺激征,腰椎穿刺提示颅内压升高、脑脊液白细胞明显升高以及脑脊液中糖和氯化物降低,即应考虑本病。确诊须有病原学证据,脑脊液细菌涂片检出病原菌或细菌培养阳性可确诊,血培养阳性或脑脊液 mNGS 阳性有一定的诊断价值。
【鉴别诊断】
1. 病毒性脑膜炎 脑脊液白细胞计数通常低于 1 000×106/L,糖及氯化物一般正常或稍低,细菌涂片或细菌培养结果阴性。脑脊液病原学检查有助于鉴别诊断。
2. 结核性脑膜炎 通常亚急性起病,脑神经损害常见,脑脊液检查白细胞计数升高往往不如化脓性脑膜炎明显,病原学检查有助于进一步鉴别。
3. 隐球菌性脑膜炎 通常隐匿起病,病程迁延,脑神经(尤其是视神经)受累常见,脑脊液白细胞计数通常低于 200×106/L,以淋巴细胞为主,墨汁染色可见新型隐球菌,隐球菌荚膜抗原检查可呈阳性。
【治疗】 化脓性脑膜炎的治疗包括病原学治疗和对症支持治疗。首先是针对病原菌选取足量敏感的抗生素,并防治感染性休克,维持血压,防止脑疝。
1. 抗菌治疗 应掌握的原则是及早使用抗生素,通常在确定病原菌之前使用广谱抗生素,若明确病原菌则应选用病原菌敏感的抗生素。
(1)未确定病原菌:三代头孢的头孢曲松或头孢噻肟常作为化脓性脑膜炎首选用药,对脑膜炎双球菌、肺炎球菌、流感嗜血杆菌及 B 型链球菌引起的化脓性脑膜炎疗效比较肯定。
(2)确定病原菌:应根据病原菌选择病原菌敏感的抗生素。
1)肺炎球菌:对青霉素敏感者可用大剂量青霉素,成人 2 000万~2 400万 U/d,儿童 40万 U/(kg·d),分次静脉滴注。对青霉素耐药者,可考虑用头孢曲松,必要时联合万古霉素治疗。一般疗程大于 14 天,通常开始抗生素治疗后 24~36 小时内复查脑脊液,以评价治疗效果。
2)脑膜炎双球菌:原则上首选青霉素,但由于青霉素的耐药问题以及敏感性日益下降,故在没有药敏结果前首选三代头孢,如头孢噻肟或头孢曲松。对青霉素或β- 内酰胺类抗生素过敏者可用氯霉素。
3)革兰氏阴性杆菌:对铜绿假单胞菌引起的脑膜炎可使用头孢他啶,其他革兰氏阴性杆菌脑膜炎可用头孢曲松、头孢噻肟,疗程视病情。
2. 激素治疗 激素可以抑制炎性细胞因子的释放,稳定血- 脑屏障。对病情较重且没有明显激素禁忌证的患者可考虑应用。通常给予地塞米松 10mg 静脉滴注,连用 3~5 天。
3. 对症支持治疗 颅内压增高者可脱水降颅内压。高热者使用物理降温或使用退热剂。癫痫发作者给予抗癫痫发作药物。
二、 结核性脑膜炎
【病理】 脑底处破裂的结核结节周围结核性渗出物在蛛网膜下腔中扩散至基底池和外侧裂。光镜下渗出物由纤维蛋白网络中带有不同数量细菌的多形核细胞、巨噬细胞、淋巴细胞和红细胞组成。随着疾病的进展,淋巴细胞和结缔组织占优势。渗出物经过的小动脉和中动脉,以及其他一些血管(毛细血管和静脉)可被感染,形成结核性血管炎,导致血管堵塞,引起脑梗死。慢性感染时,结核性渗出物可使基底池、第四脑室流出通路阻塞,引起脑积水。
【临床表现】 多起病隐匿,为慢性病程,也可急性或亚急性起病,可缺乏结核接触史,症状往往轻重不一,其自然病程发展一般有以下表现。
1. 结核中毒症状 低热、盗汗、食欲减退、全身倦怠无力、精神萎靡不振。
2. 脑膜刺激症状和高颅压症状 早期表现为发热、头痛、呕吐及脑膜刺激征。颅内压增高是早期由于脑膜、脉络丛和室管膜炎性反应,脑脊液生成增多,蛛网膜颗粒吸收下降,形成交通性脑积水所致。颅内压多为轻、中度增高,通常持续 1~2 周。晚期蛛网膜、脉络丛粘连,呈完全或不完全性梗阻性脑积水,颅内压多明显增高,表现为头痛、呕吐和视神经乳头水肿。严重时出现去大脑强直发作或去皮质状态。
3. 脑实质损害 如早期未能及时治疗,发病 4~8 周时常出现脑实质损害症状,如精神萎靡、淡漠、谵妄或妄想,部分性、全身性癫痫发作或癫痫持续状态,昏睡或意识模糊。肢体瘫痪如因结核性动脉炎所致,可呈卒中样发病,出现偏瘫、交叉瘫等;如由结核瘤或脑脊髓蛛网膜炎引起,表现为类似肿瘤的慢性瘫痪。
4. 脑神经损害 颅底炎性渗出物的刺激、粘连、压迫,可致脑神经损害,以动眼神经、展神经、面神经和视神经最易受累,表现为视力减退、复视和面神经麻痹等。
5. 老年人 TBM 的特点 头痛、呕吐较轻,颅内压增高症状不明显,约半数患者脑脊液改变不典型,但在动脉硬化基础上发生结核性动脉内膜炎而引起脑梗死较多。
5.癫痫有一种以前很常用的药物,相对来说便宜,但是用久之后会导致小脑萎缩,除了小脑萎缩还有什么别到不良反应
苯妥英钠
一、与长期使用苯妥英钠相关的主要不良反应包括:
1. 神经系统毒性
小脑萎缩:长期高剂量使用可导致小脑浦肯野细胞损伤,引起共济失调、眼球震颤、构音障碍等。
认知功能下降:注意力、记忆力减退,尤其在老年人中更明显。
周围神经病变:表现为感觉异常、麻木、刺痛等。
2. 牙龈增生
长期服药者中约有20%–50%会出现牙龈过度生长,尤其在口腔卫生不佳者中更常见。
3. 多毛症与面部特征改变
女性患者可能出现面部和肢体多毛;
长期使用可致“苯妥英面容”:嘴唇增厚、鼻唇沟加深等。
4. 骨代谢异常
苯妥英诱导肝酶,加速维生素D代谢,导致低钙血症、骨软化、骨质疏松,增加骨折风险。
5. 血液系统影响
可引起巨幼红细胞性贫血(因干扰叶酸代谢);
罕见但严重的有再生障碍性贫血、粒细胞缺乏症。
6. 肝毒性
虽不常见,但可能引起肝酶升高,极少数发生药物性肝炎。
7. 致畸性
孕妇使用可致“胎儿苯妥英综合征”:颅面畸形、发育迟缓、智力障碍等。
8. 皮肤反应
常见皮疹;
严重者可出现Stevens-Johnson综合征或中毒性表皮坏死松解症(TEN),虽罕见但危及生命。
9. 药物相互作用多
苯妥英是强肝酶诱导剂,会降低多种药物(如华法林、避孕药、糖皮质激素等)的血药浓度,影响疗效。
补充说明:
由于上述不良反应,尤其是神经毒性和致畸性,目前在发达国家,苯妥英钠已逐渐被新型抗癫痫药(如拉莫三嗪、左乙拉西坦、奥卡西平等)取代。但在一些发展中国家,因其成本低、疗效确切,仍在临床使用。

卡马西平常见的不良反应有头晕、嗜睡(B错)、口干、恶心、消化不良、皮疹(A错)、共济失调(E错)等。不需中断治疗,一周左右逐渐消退。偶见严重的不良反应有骨髓抑制(如再生障碍性贫血、粒细胞缺乏(C对)、血小板减少),肝损害(D对)等。
6.(神经外科)颅高压会导致哪些颅神经麻痹
2-8
常见-2,3,6

1. 第VI对颅神经(外展神经)麻痹 — 最常见
原因:外展神经走行长、位置固定,在颅底经Dorelles孔穿出,易受颅内压增高引起的脑干下移或颞叶钩回疝牵拉。
表现:患侧眼球不能外展,出现内斜视和复视(水平复视)。
特点:常为假性定位体征,即并非病灶直接损伤该神经,而是继发于颅压增高。
2. 第III对颅神经(动眼神经)麻痹
原因:多见于颞叶钩回疝(uncal herniation),动眼神经被移位的颞叶内侧结构(钩回)压迫于小脑幕切迹边缘。
表现:
患侧瞳孔散大(早期且关键体征)
眼睑下垂(上睑下垂)
眼球“落日征”(向下、向外偏斜)
对光反射消失
注意:这是脑疝的紧急征象,需立即处理。
3. 第IV对颅神经(滑车神经)麻痹(较少见)
原因:滑车神经路径也较长,且绕过中脑顶盖,可能在严重颅高压或脑干移位时受损。
表现:眼球向下内转受限,患者可能出现垂直复视,尤其在下楼梯或阅读时明显。
4. 第II对颅神经(视神经)受累(严格来说不是“麻痹”,但属功能障碍)
原因:长期颅高压可致视乳头水肿,进而引起视神经萎缩和视力下降。
表现:视力模糊、视野缺损,晚期可致失明。
注意:虽非典型“麻痹”,但在慢性颅高压(如特发性颅内压增高症)中极为重要。
其他颅神经(V–XII):
一般较少直接受颅高压影响,除非存在广泛脑干受压、枕骨大孔疝或局部占位病变。
例如:后组颅神经(IX、X、XI、XII) 麻痹多提示枕骨大孔疝,属极危重状态,常伴呼吸循环衰竭。

【临床表现】
1. 头痛 最常见症状之一,早晨或夜间较重,多在额部及颞部。头痛程度随颅内压的增高而进行性加重。当用力、咳嗽、弯腰或低头活动时,常头痛加重。
2. 呕吐 头痛剧烈时可伴有恶心和呕吐。呕吐可呈喷射性,有时可导致水电解质紊乱和体重减轻。
3. 视乳头水肿 是颅内压增高重要客观体征之一。表现为视乳头充血,边缘模糊不清,中央凹陷消失,视乳头隆起,静脉怒张。若颅内压增高长期存在,则视乳头颜色苍白,视力减退,视野向心性缩小,称为视神经继发性萎缩。若颅内压增高不能及时解除,则视力恢复困难,严重者甚至失明。
头痛、呕吐和视乳头水肿是颅内压增高典型表现,称为颅内压增高“三主征”,“三主征”各自出现的时间并不一致,可以其中一项为首发症状。
4. 意识障碍及生命体征变化 疾病初期意识障碍可表现为嗜睡、反应迟钝。严重者可出现昏睡、昏迷,伴有瞳孔散大、对光反射消失、脑疝,也可出现去脑强直。生命体征变化包括血压升高、脉搏徐缓、呼吸减缓、体温升高等,脑疝晚期终因呼吸循环衰竭而死亡。
5. 其他症状和体征 病儿可有头颅增大、头皮和额眶部浅静脉扩张、颅缝增宽或分离、前囟饱满隆起。头颅叩诊时呈破罐音(MacEwen 征)。
7.自发性蛛网膜下腔出血的原因是什么

颅内动脉瘤才是病因,高血压,脑动脉粥样硬化是导致动脉瘤的原因p215
脑血管痉挛 常在动脉瘤破裂后3-4天出现,7-10天高峰,14-21逐渐缓解
DSA(脑血管造影)仍是临床明确有无动脉瘤的诊断金标准
自发性蛛网膜下腔出血
蛛网膜下腔出血(subarachnoid hemorrhage,SAH)是各种病因引起颅内和椎管内病变血管
突然破裂,血液流至蛛网膜下腔的统称,分为自发性和外伤性两类,本节仅述自发性蛛网膜下腔出血。
【病因】 颅内动脉瘤和脑(脊髓)血管畸形占自发性蛛网膜下腔出血的 70%,前者较后者多见,其他原因有动脉硬化、烟雾病(moyamoya disease)、脑肿瘤卒中、血液病、动脉炎、脑炎、脑膜炎及抗凝治疗的并发症等。
【临床表现】
1. 剧烈头痛 多数病人在动脉瘤破裂前有情绪激动、便秘、咳嗽等诱因。病人突发头痛如“头要炸开”,伴有恶心呕吐、面色苍白、全身冷汗、眩晕、项背痛或下肢疼痛。出血后 1~2 天内脑膜刺激征阳性。动脉瘤破裂后未得到及时治疗,可能会在首次出血后 1~2 周内再次出血,约 1/3 的病人死于再出血。
2. 半数病人出现一过性意识障碍,严重者出现昏迷。
3. 20% 的病人出血后有抽搐发作。
4.脑神经损害 颈内动脉-后交通动脉、基底动脉顶端和大脑后动脉的动脉瘤可造成同侧动眼神经麻痹。
5. 视力视野障碍 蛛网膜下腔出血沿视神经鞘延伸,眼底检查可见视网膜下片状出血。出血量过多时血液浸入玻璃体内,引起视力障碍。巨大动脉瘤压迫视神经或视放射时,病人可出现双颞偏盲或同向偏盲。
6. 约 1% 的颅内动静脉畸形和动脉瘤病人可出现颅内杂音。部分病人蛛网膜下腔出血发病后数日可有低热。
7. 视网膜(内)出血和/或玻璃体积血(Terson 综合征)可能与高死亡率相关。
8.抗精神病药物可能会导致一些什么运动障碍,运动障碍会有什么样的特点

一、抗精神病药
一、吩噻嗪类
(一)氯丙嗪(冬眠灵)
阻断 D2受体——治疗作用;阻断α受体、H1受体、5-HT2受体、M受体——副作用
【药理】1.对中枢神经系统的作用 2.对内分泌系统的影响3.对植物神经系统(自主神经系统)的作用
1.对中枢神经系统的作用

(1)镇静、抗精神病作用:能消除幻觉、妄想、躁狂,减轻思维和情感障碍等阳性症状,使患者恢复理智、情绪安定、生活自理。用于各型精神分裂症,躁狂症。
机制:阻断中脑-边缘系统、中脑-皮质通路的D2受体
(2)镇吐作用
小剂量——抑制催吐化学感受区(CTZ),对抗去水吗啡的催吐作用。
大剂量——直接抑制呕吐中枢。
应用:用于癌症、放射病等多种疾病及药物引起的呕吐、顽固性呃逆。但对前庭刺激所致的呕吐无效。阻断CTZ和呕吐中枢的D2受体。

(3)对体温调节的影响
不仅使发热机体降温,亦能使正常体温下降;降温作用与环境温度有关。
应用:人工冬眠
机理:抑制下丘脑体温调节中枢的D2受体,干扰其恒温调控功能。
不同于阿司匹林、地塞米松
——阿司、地米只能使体温不升高,但不能降低正常体温

——可使患者体温降至34℃或更低,能降低机体对各种伤害性刺激的反应。
如:严重创伤、感染性休克、高热惊厥和甲状腺危象。
(4)加强中枢抑制药的作用:
使麻醉药、镇静催眠药、镇痛药、解热镇痛药和乙醇的作用增强。
2.对内分泌系统的影响:阻断结节-漏斗系统中的D2亚型受体,影响下丘脑分泌多种激素的释放

3.对植物神经系统(自主神经系统)的作用
●阻断α受体:血管扩张,血压下降;
注意:氯丙嗪可翻转肾上腺素的升压作用→因此氯丙嗪引起的低血压不能用肾上腺素解救,而应给予去甲肾上腺素。
●阻断M受体:出现类似阿托品样表现。
【不良反应】
1.常见不良反应
◇中枢抑制症状:嗜睡、淡漠、无力等;
◇M受体阻断症状:视力模糊、口干、便秘、无汗和眼内压升高等——青光眼患者禁用。
◇α受体阻断症状:鼻塞、血压下降、直立性低血压及心悸等——氯丙嗪引起的低血压不能用肾上腺素纠正,用去甲肾上腺素。
2.对黑质纹状体的影响——锥体外系反应
|
机制 |
不良反应 |
处理 |
|
阻断黑质-纹状体通路的D2受体 |
——锥体外系反应—— |
对抗药物用: |
|
长期阻断,导致黑质-纹状体通路D2受体上调 |
——锥体外系反应—— |
l 停药; |
—核心考点总结:氯丙嗪对中枢的作用及其临床意义—
|
作用部位 |
临床意义 |
|
A.中脑-皮层和中脑-边缘系统的D2受体 |
精神分裂症 |
|
B.抑制催吐化学感受区D2受体 |
止吐 |
|
C.抑制体温调定点的D2受体 |
人工冬眠 |
|
D.阻断(垂体)结节-漏斗通路的D2受体 |
催乳素分泌 ↑ |
|
E.阻断黑质-纹状体通路的D2受体 |
锥体外系反应—— |
|
F.长期阻断突触后DA受体,引起黑质-纹状体通路D2受体上调 |
迟发性运动障碍: |
(二)其他吩噻嗪类药物
——奋乃静、氟奋乃静、三氟拉嗪
共同特点:抗精神病作用强;镇静作用弱;锥体外系反应明显
——硫利达嗪
镇静作用强,疗效不及氯丙嗪,但椎体外系不良反应小,老年患者易耐受。
(三)其他药物
|
药物 |
临床应用 |
主要不良反应 |
|
氟哌啶醇 |
特点: |
●锥体外系反应发生率高、严重。 |
|
舒必利 |
特点: |
●锥体外系不良反应少 |
|
氯氮平 |
特点: |
●几无锥体外系反应及内分泌方面的不良反应。 |
|
利培酮 |
●已成为治疗精神分裂症的一线药物。 |
●锥体外系不良反应轻。 |
二、抗抑郁药
◎ NA功能亢进——躁狂:表现为情绪高涨、联想敏捷、活动增多;
◎ NA功能降低——抑郁:表现为情绪低落,言语减少,精神活动迟缓。
|
非选择性5-HT和NA再摄取抑制剂 |
丙米嗪、阿米替林、多塞平、氯米帕明 |
|
选择性NA再摄取抑制剂 |
马普替林、米安色林、去甲替林、普罗替林、 |
|
选择性5-HT再摄取抑制剂(SSRI) |
氟西汀、帕罗西汀、舍曲林、西塔罗帕、氟伏沙明 |
|
单胺氧化酶抑制剂(MAOI) |
吗氯贝胺、溴法罗明、苯乙肼、异卡波肼 |
(一)三环类抗抑郁药——米帕明(丙米嗪)
1.对中枢神经系统:抑制特定脑区神经组织突触前膜对NA及5-HT的再摄取——提高突触间隙NA和5-HT浓度。
●作用:(注意正常人和抑郁症患者截然相反的表现)
正常人服用——以镇静为主;
抑郁症病人——出现精神振奋,情绪提高,但疗效缓慢,连续用药2~3周后才显效。
2.对自主神经系统的作用:~副作用!——治疗量阻断M受体,引起阿托品样作用。
3.对心血管系统的作用:~副作用!
——抑制多种心血管反射,易致低血压和心律失常
——有奎尼丁样作用,心血管疾病患者慎用。
【不良反应】~多而重!
1.阻断M受体:阿托品样作用;
2.中枢反应:多种三环类均有镇静作用,但阿米替林、多塞平、地昔帕明却有振奋激活作用,震颤、头晕和失眠常见。降低痉挛阈值可诱发癫痫。
3.心血管反应:三环类中丙米嗪、阿米替林及地昔帕明可引起窦性心动过速、直立性低血压、心律失常,与抑制心肌NA再摄取有关。
4.长期大剂量用药突然停药:可出现焦虑、失眠、恶心、呕吐、兴奋等症状。过量可引起急性中毒。
(二)四环类抗抑郁药
◇代表药:马普替林、米安色林。
◇特点:作用迅速、副作用少和易耐受。
1.马普替林
机制:为选择性NA摄取抑制剂,对5-HT的摄取几乎没有影响。
◆有强抗组胺和弱抗胆碱作用——故抗胆碱作用和心血管作用弱,镇静作用较强。
用于各型抑郁症,老年性抑郁症患者较适用。
2.米安色林
该药不阻滞NA、5-HT和DA的摄取,而是抑制突触前膜α2受体——促进NA的释放。
有镇静和抗焦虑作用。对伴有抑郁的焦虑症有效。无抗胆碱作用,无心脏毒性。
(三)选择性5-HT再摄取抑制剂
机制:
●抑制5-HT再摄取,升高突触间隙中5-HT含量
(对NA影响小);几无抗胆碱作用。
常用药物:
氟西汀:抑郁症,疗效与三环类相当,还可用于强迫症、贪食症等。
舍曲林:各类抑郁症,强迫症,经前焦虑等。
帕罗西汀;曲唑酮
(四)单胺氧化酶抑制药
◎作用机制:抑制单胺氧化酶(MAO),使NA、5-HT和DA等胺类不被降解,故突触间隙的胺类升高。
◎代表药物:
非选择性MA0-A抑制剂:苯乙肼、异卡波肼、异羧肼、反苯环丙胺——因用药后易引起高血压和肝毒性,已淘汰;
选择性MA0-A抑制剂:吗氯贝胺、溴法罗明
——能选择性、可逆性抑制MAO-A,抗抑郁作用起效快,又无三环类抗胆碱所致不良反应,临床上应用较为广泛。
注意:

(五)选择性NA再摄取抑制剂:瑞波西汀
三、抗躁狂症药——碳酸锂
【作用机制】

【药理作用和临床应用】
主要用于治疗躁狂症:
①躁狂抑郁性精神病,躁狂状态;
②躁狂抑郁性精神病,躁狂抑郁交替发作;
③精神分裂症的兴奋躁动。
锂盐对抑郁症也有一定疗效,有情绪稳定药之称。
【不良反应】锂盐安全范围窄!毒性大!
用药初期——有恶心、呕吐、腹泻、疲乏、肌肉无力,肢体震颤、口干、多尿。
锂盐中毒——主要表现为意识障碍、昏迷、肌张力增高、深反射亢进、共济失调、震颤等。
当血锂浓度高达1.6mmol/L时应立即减量或停药。
尚可引起甲状腺功能低下或甲状腺肿,停药后可恢复。
题目
|
A型题 |
|
|
|
『正确答案』B |
|
氯丙嗪过量中毒引起的低血压应选用( ) |
|
|
|
『正确答案』D |
9.(精神心理方面内容)什么是思维形式障碍
思维形式障碍:思维XX + 语词新作 + 病理性赘述
&思维内容障碍:XX妄想
(一)思维形式障碍
思维形式障碍(thoughtformdisorder)主要为思维过程的联想及逻辑障碍。思维联想障碍表现为思维速度、数量、表现形式或思维内容连接形式的异常。思维逻辑障碍表现为逻辑推理过程的异常。
1.思维奔逸:语速快,语量多,主题极易随环境而发生改变(随境转移),也可有音韵联想(音联)或字意联想(意联)。躁狂发作。
2.思维迟缓:语量少、语速慢、语音低和反应迟缓。抑郁障碍。
3.思维贫乏:联想概念与词汇贫乏,患者感到脑子空空荡荡,没有什么思想。表现为寡言少语,言语内容空洞单调或词穷句短,回答问题简单,严重者对什么问题都回答“不知道”。
4.思维散漫/破裂、语词杂拌:思维的连贯性障碍,即联想概念之间缺乏必要的联系。思维散漫表现为患者在交谈时联想松弛、内容散漫、缺乏主题,话题转换缺乏必要的联系,说话东拉西扯,东一句、西一句–精神分裂症及智力发育障碍。
思维破裂表现为患者的言语或书写内容有结构完整的句子,但各句含意互不相关,变成了语句堆积,整段内容令人不能理解。
语词杂拌表现为患者言语支离破碎,句子结构不完整,为一些不相干字、词的堆积,如当医师问患者姓名时,患者回答“张华,地上的云彩,汽车煮水饺,计算机,鸟在水中飞飞飞,奥氮平……”多见于精神分裂症。
5.思维不连贯:表现与语词杂拌类似,但产生背景不同,它是在意识障碍背景下出现的言语支离破碎和杂乱无章状态。多见于谵妄状态。
6.思维中断:思维联想过程突然发生中断。无意识障碍,无外界干扰时,言语突然停顿,片刻之后又重新开始,但所谈主题已经转换。精神分裂症。
7.思维被夺、思维插入:思维联想障碍,前者表现为患者感到自己的思想被某种外力突然抽走,而后者则表现为患者感到有某种不属于自己的思想被强行塞入自己的脑中。两者均不受个人意志所支配,多见于精神分裂症。
8.强制性思维:思维联想的自主性障碍。表现为患者感到脑内涌现大量无现实意义、不属于自己的联想,是被外力强加的。这些联想常常突然出现,突然消失,内容多变。强制性思维与思维插入、思维被夺的区别在于思维插入和思维被夺时,患者还有属于自己的、受患者意愿支配的思维活动。而在强制性思维中,患者认为他的思维活动已经完全不受自己的意愿支配,已经没有属于自己的思维活动。多见于精神分裂症。
9.病理性赘述:迂回曲折,联想枝节过多。
10.思维化声:同时包含思维障碍和感知觉障碍的症状。患者在思考时,同时感到自己的思想在脑子里变成了言语声,自己和他人均能听到。多见于精神分裂症。
11.语词新作:自创一些奇特的文字、符号、图形或语言并赋予特殊的意义
12.象征性思维:概念转换障碍,患者以无关的具体概念代替某一抽象概念,不经患者本人解释,他人无法理解。如患者经常反穿衣服,表示自己“表里合一、心地坦白”,多见于精神分裂症。
正常人可以有象征性思维,如玫瑰象征爱情、鸽子象征和平等,但正常人的象征性思维是以传统和习惯为基础的,与文化背景相符,人们之间彼此能够理解。
13.逻辑倒错性思维
14.强迫思维(obsession)指在患者脑中反复出现的某一概念或相同内容的思维,明知不合理和没有必要,但又无法摆脱,常伴有痛苦体验。
①反复出现某些想法,如担心被别人传染某种疾病;②总是怀疑自己的言行是否正确、得当(强迫怀疑);③反复回忆做过的事情或说过的话(强迫回忆);④反复出现一些对立的思想(强迫性对立思维),如听到“和平”就不自主地联想到“战争”;⑤反复考虑毫无意义的问题(强迫性穷思竭虑),如“为什么2+3=5”等。强迫思维常伴有强迫动作。多见于强迫症,也可见于精神分裂症。
强迫思维与强制性思维不同:前者是自己的思想,往往同一内容的思维反复持续出现,多见于强迫症;后者则是外力强加的不属于自己的思想,内容变化多端,且突然出现、突然消失,多见于精神分裂症。
—
10.(脑梗死方面)哪条血管闭塞了会出现什么样的症状
颈内动脉闭塞的临床表现严重程度差异很大(取决于侧枝循环情况),症状性闭塞可表现为大脑中动脉和/或大脑前动脉供血区的缺血症状。特征性表现包括单眼一过性黑矇或永久性失明,以及可能出现的Horner综合征,运动性失语症。体格检查时可发现颈动脉搏动减弱或消失,听诊可能闻及血管杂音,但完全闭塞时杂音消失。
大脑中动脉闭塞根据受累部位不同有不同表现。主干闭塞导致典型的”三偏征”(对侧偏瘫、偏身感觉障碍、偏盲)伴双眼向病灶侧凝视,优势半球受累出现失语,非优势半球受累出现体象障碍。皮质支闭塞中,上部分支闭塞主要累及面部和上肢,下部分支闭塞主要表现为视野缺损和失语,无偏瘫。深穿支闭塞最常见的是纹状体内囊梗死,表现为对侧均等轻偏瘫和感觉障碍。运动性失语症
大脑前动脉闭塞的表现取决于闭塞部位。前交通动脉前主干闭塞通常可通过侧支代偿,但双侧半球受累时可导致双下肢截瘫和额叶症状。前交通动脉后远端闭塞典型表现为对侧下肢为主的感觉运动障碍,上肢和面部较轻或不受累,可伴尿失禁和精神症状。运动性失语症
大脑前动脉和大脑中动脉受损都可以有运动性失语,
但是
1.大脑中动脉受损时对侧偏瘫–面部及上肢要重于下肢
2.大脑前动脉受损时对侧偏瘫–以下肢远端为主,且有精神症状
大脑后动脉闭塞因血管变异和侧支循环差异大,症状复杂多样。典型表现是对侧同向性偏盲、偏身感觉障碍但不伴偏瘫。单侧皮质支闭塞引起对侧偏盲,优势半球受累可出现失读、命名性失语等。双侧皮质支闭塞可导致皮质盲。脚间支闭塞可引起中脑梗死和多种综合征,包括Weber综合征、Claude综合征和Benedikt综合征。
椎-基底动脉闭塞血栓性闭塞多发生于基底动脉起始部和中部,栓塞性闭塞通常发生在基底动脉尖。基底动脉或双侧椎动脉闭塞是危及生命的严重脑血管事件,可引起脑干梗死,出现
眩晕、呕吐、四肢瘫痪、共济失调、肺水肿、消化道出血、昏迷和高热等。脑桥病变出现针尖样瞳孔。
11.阿尔茨海默临床表现有什么样的特点,轻度、中度、重度等,不同程度的AD的临床表现是什么样的
见上
12.细菌性脑膜炎的诊断、治疗,治疗原则
见上
13.帕金森病的药物,除了非常常见的药物,有一些年纪比较大的患者,出现了震颤之后使用什么药物,这个药物还有什么副作用,或者说关于这个药的描述那些是正确的
【抗帕金森病药的作用机制】
◇重新调整两类递质的平衡,药物分为:
一、拟多巴胺药
左旋多巴——进入脑内脱羧生成多巴胺
卡比多巴——左旋多巴增效剂
金刚烷胺——促多巴胺释放药
溴隐亭——多巴胺受体激动剂
二、胆碱受体阻断药
苯海索——中枢抗胆碱药
(一)拟多巴胺类药
1.左旋多巴 ◇99%被脱羧酶脱羧,并有首关消除,仅1%的原形药物可到达脑内;
◇在外周生成的多巴胺不能穿过血脑屏障,不仅无药理作用,而且引起不良反应;
◇外周脱羧酶抑制药——卡比多巴,可显著增加原形药物透过血脑屏障。
【药理作用及应用】
1.抗帕金森病作用:
进入中枢的L-dopa,在中枢多巴脱羧酶的作用下,脱羧转变为DA,补充纹状体中DA的不足。
2.治疗肝昏迷(肝性脑病):
L-dopa进入脑内,可转变成NA,对抗脑内胺类假递质,恢复中枢神经功能,使肝性脑病患者清醒,但不能改善肝功能。
抗帕金森病作用特点是:
①疗效与黑质纹状体病损程度相关,对轻症和年轻患者疗效较好,重症和年老体弱者疗效较差;
②对肌肉僵直和运动困难疗效好,对肌肉震颤疗效差;
③显效慢,一般在用药2~3周才出现疗效,1~6个月以上方可获得最大疗效;
④疗效与疗程有关:疗程超过3个月,50%的患者获得较好疗效;疗程1年以上,疗效达75%;
⑤对抗精神病药如吩噻嗪类引起的帕金森综合征无效。
【药物相互作用】
1)维生素B6——是脱羧酶辅基,能加速左旋多巴在肝中转化成多巴胺,降低其疗效。
2)利血平——可耗竭黑质纹状体中多巴胺,降低左旋多巴疗效。
3)氯丙嗪——能阻断多巴胺受体,除降低左旋多巴疗效外,还可引起药源性帕金森综合征。
【不良反应】
(1)消化道反应:80%出现恶心、呕吐和食欲减退等,与DA兴奋延髓催吐化学感受区D2受体有关。还可引起腹气胀、腹痛、腹泻等。
(2)心血管反应:治疗初期约30%患者出现直立性低血压,原因不清。另外,可引起心动过速、心绞痛和心律失常等。
(3)精神障碍:表现为失眠、焦虑、噩梦、狂躁等兴奋症状,尤其是高龄者可出现幻觉、妄想等,可能与DA作用于大脑边缘叶有关,需减量或更换药物。
(4)神经系统反应:
1.不自主的异常运动:为长期用药所引起的不随意运动,多见于面部肌群,如口-舌-颊抽搐、张口、伸舌、皱眉等。
2.“开-关”现象:即患者突然多动不安(开),而后又出现全身性或肌强直性运动不能(关),两种现象可交替出现。
——大多数发生于持续服药1年以上,一旦发生应减量或停用。
2.卡比多巴——左旋多巴增效剂
【药理作用和机制】
1.外周脱羧酶抑制剂。
2.与左旋多巴按1:10的剂量合用——既提高疗效,又减少副作用。
3.单用无效
【复方制剂】
复方左旋多巴:苄丝肼 + 左旋多巴
3.金刚烷胺
【机制】①促进纹状体中残存的多巴胺能神经元释放多巴胺;
②抑制DA再摄取;
③直接激动多巴胺受体;
④较弱的中枢抗胆碱作用。
【抗帕金森病的特点】
◆缓解震颤、僵直效果好;
◆起效快而持续时间短,用药48小时后出现作用,2周后获最大效应,但维持时间短。
4.溴隐亭
◎大剂量口服——可激动黑质-纹状体通路的多巴胺受体,故用于治疗帕金森病。
◎小剂量口服——可激动结节-漏斗部的多巴胺受体,减少催乳素和生长激素释放。
用于回乳(抑制催乳素分泌)
治疗催乳素分泌过多症(闭经泌乳综合征)
治疗肢端肥大症(抑制生长素分泌)
(二)中枢抗胆碱药——苯海索(安坦)
【机制】阻断中枢胆碱受体,减弱黑质-纹状体通路中ACh的作用,疗效不如左旋多巴。
【用于】
1.轻症患者
2.由于不良反应或禁忌证不能耐受左旋多巴以及左旋多巴治疗无效的患者。
3.对抗精神病药引起的帕金森综合征有效。
【不良反应】
外周抗胆碱表现:如口干、散瞳、视力模糊、尿潴留、便秘等。
窄角型青光眼、前列腺肥大禁用。
14.脑出血、脑水肿可以用什么药,比如说一个患者明显脑水肿出现中线移位了使用什么药
一、一线脱水降颅压药物
1. 甘露醇注射液(Mannitol)
作用机制:高渗性脱水剂,提高血浆渗透压,使脑组织水分向血管内转移,从而减轻脑水肿、降低颅内压。用法:通常为20%甘露醇。
注意事项:监测肾功能、电解质(尤其血钠、血钾);避免长期大剂量使用,以防反跳性脑水肿或急性肾损伤。
2. 呋塞米(Furosemide,速尿)
作用机制:袢利尿剂,减少钠水潴留,辅助甘露醇增强脱水效果。
用法:常与甘露醇联用
注意事项:易致低钾、低钠,需补充电解质;肾功能不全者慎用。
3. 高渗盐水(Hypertonic Saline, 如3% NaCl)
适用情况:甘露醇效果不佳、肾功能受损或存在甘露醇禁忌时可考虑。
优点:不易引起肾损伤,且能维持有效循环血量。
用法:需在严密监测血钠和容量状态下使用。
4. 人血白蛋白(Human Albumin)
可提升胶体渗透压,联合呋塞米使用(“白蛋白+速尿”方案)有助于持续脱水,但证据等级不如甘露醇强。
5. 依达拉奉(Edaravone):自由基清除剂,有一定神经保护作用,用于改善神经功能预后,不直接降颅压,但常作为辅助治疗。
6. 止血药物(如氨甲环酸)
对于超早期(<6小时)且有血肿扩大风险的患者,可考虑使用,但不能替代脱水治疗。
三、关键处理原则(除药物外)
头高位30°:促进静脉回流,降低颅内压;
控制血压:收缩压目标一般为140–160 mmHg(避免过高或过低);
密切监测意识、瞳孔、GCS评分、生命体征;
评估手术指征:如血肿>30 mL、中线移位明显、意识恶化,应请神经外科会诊,考虑微创血肿清除或开颅减压。
15.不用类型的胶质瘤有什么样的表现
弥漫性胶质瘤(diffuse gliomas)可分为成人型弥漫性胶质瘤、儿童型弥漫性低级别胶质瘤、儿童型弥漫性高级别胶质瘤、局限性星形细胞胶质瘤和室管膜肿瘤。复发率高
40岁的成人容易得占40%的胶质瘤
(一) 成人弥漫性星形细胞瘤(IDH 突变型 WHO 2 级)
主要发生于中青年,25~45 岁。多位于大脑半球,以额叶、颞叶多见,顶叶次之,枕叶少见。星形细胞瘤生长缓慢,平均病史 2~3 年,病情呈缓慢进行性发展。癫痫常为首发症状,超过 50% 的病人以癫痫起病,75% 的病人有头痛。
【诊断】 头部 CT 常表现为低密度脑内病灶,较均匀一致,占位效应不明显,瘤周无明显水肿;在MRI 上,多呈长 T1、长 T2 信号,增强扫描后肿瘤一般不强化,与脑实质分界不清,少数可表现为囊性。
【治疗】 手术
(二) 成人弥漫性星形细胞瘤(IDH 突变型 WHO 3~4 级)和胶质母细胞瘤(IDH 野生型,
WHO 4 级) 统称高级别胶质瘤,中老年。高级别胶质瘤生长迅速,病程短。病人主要表现为颅内压增高症状与局灶性神经症状,常见头痛、精神改变、肢体无力、呕吐等,癫痫发作相对少见。
胶质母细胞瘤(GBM)是恶性程度最高的星形细胞瘤,根据发生学与临床过程不同可分为原发性与继发性。大多数 GBM 为原发性。继发性 GBM 由 2 级或 3 级星形细胞瘤发生恶变而来,90% 以上存在低度恶性前体肿瘤的临床过程,病人常较年轻(平均 40 岁)。
【诊断】 头部 CT 呈低密度或不均一密度的混杂病灶,占位效应明显,伴有瘤周水肿;在 MRI 上90%~95% 的肿瘤呈明显不均匀强化,可伴囊性变、出血,肿瘤形态不规则(图 21-1)。【治疗】 手术联合术后辅助放射治疗和 / 或化疗的综合治疗。
(三) 少突胶质细胞瘤(WHO 2~3 级) 25%~33%,
确诊需要 IDH 突变和 1p/19q 联合缺失同时存在。 30~40 岁,男性多于女性(3∶2)。肿瘤生长较缓慢,平均病程 4 年,常以癫痫为首发症状(>80%)。
少突胶质细胞瘤最显著的影像学特征是在 CT 图像上有钙化,90%。肿瘤有浸润性生长倾向,呈灰红色,质地柔韧,与正常脑组织界限较清楚。
少突胶质细胞瘤对化疗敏感,因此推荐的治疗方案是手术切除加化疗的联合治疗。①PCV(丙卡巴肼+洛莫司汀+长春新碱);②替莫唑胺单药化疗。
(四) 儿童弥漫性胶质瘤: 其发病部位和分子病理学特征与成人型有很大不同,主要发生于儿童,亦可见于成人。
1. 星形细胞瘤(Astrocytoma)
来源于星形胶质细胞,是最常见的胶质瘤类型。
低级别星形细胞瘤(WHO 1–2级)
多见于儿童或年轻人。
生长缓慢,症状隐匿。
常见表现:癫痫(最常见首发症状)、头痛、局灶性神经功能缺损(如肢体无力、语言障碍等)。
WHO 1级如毛细胞型星形细胞瘤(pilocytic astrocytoma),多见于小脑,预后良好。
高级别星形细胞瘤(WHO 3–4级)
间变性星形细胞瘤(WHO 3级):生长较快,可出现认知障碍、性格改变、偏瘫等。
胶质母细胞瘤(Glioblastoma, GBM,WHO 4级):
最常见且最具侵袭性的成人原发脑瘤。
起病急,进展迅速(数周至数月)。
表现包括:剧烈头痛、恶心呕吐(颅内压增高)、意识障碍、癫痫、偏瘫、失语、视野缺损等。
预后差,中位生存期约12–15个月(即使接受标准治疗)。
2. 少突胶质细胞瘤(Oligodendroglioma)
起源于少突胶质细胞,通常生长较慢。
低级别(WHO 2级):
常见于30–50岁成人。
癫痫是典型首发症状(可达80%以上患者)。
可有轻度认知或行为改变。
影像学常显示钙化、边界相对清晰。
间变性少突胶质细胞瘤(WHO 3级):
生长更快,可出现局灶神经功能缺损、头痛、意识障碍等。
若携带1p/19q共缺失和IDH突变,对放化疗敏感,预后相对较好。
3. 室管膜瘤(Ependymoma)
起源于脑室或脊髓中央管的室管膜细胞。
多见于儿童(后颅窝)和青壮年(脊髓)。
症状与肿瘤位置密切相关:
幕上(大脑):癫痫、头痛、局灶症状。
幕下(小脑/第四脑室):共济失调、步态不稳、脑积水(因阻塞脑脊液通路引起头痛、呕吐、视乳头水肿)。
脊髓型:肢体麻木、无力、大小便障碍。
WHO分级为1–3级,高级别者侵袭性强。
4. 其他少见类型
混合性胶质瘤(如少突星形细胞瘤):现已较少使用该诊断,多根据分子特征重新分类。
弥漫性中线胶质瘤(H3 K27-altered)(WHO 4级):
多见于儿童和青少年,位于丘脑、脑干(如桥脑)、脊髓。
进展极快,预后极差。
常表现为复视、吞咽困难、共济失调、长束征(如四肢无力)等脑干受压症状。
共同临床表现(取决于肿瘤位置、大小、生长速度):
颅内压增高:头痛(晨重)、恶心呕吐、视乳头水肿。
癫痫发作:尤其额叶、颞叶肿瘤常见。
局灶性神经功能缺损:如偏瘫、失语、视野缺损、感觉异常。
认知/精神症状:记忆力下降、性格改变、淡漠或易激惹。
脑疝危象(晚期):意识障碍、瞳孔变化、呼吸节律异常(需紧急处理)。
16.抗癫痫药物的治疗,有什么副作用,出现过敏常见的皮肤不良反应有哪些
|
药物 |
临床应用 |
不良反应 |
|
苯妥英钠 |
癫痫大发作和局限发作首选,对小发作无效 1.抗癫痫 大发作和局限性发作的首选药。 |
【不良反应】——多而重! 【药物相互作用】 ——影响它药、被它药影响 |
|
卡马西平 |
精神运动性发作首选; (1)抗癫痫:对复杂部分性发作效果好,为首选药。对强直阵挛性发作和单纯部分性发作也有效;对失神性发作疗效差。 |
头昏、眩晕、复视、共济失调和恶心、呕吐等,也有皮疹和心血管反应 —— 一般不需停药,一周左右逐渐消失; |
|
苯巴比妥 |
不作首选。对小发作效差。 |
静脉注射治疗癫痫持续状态 但因有镇静作用,所以会影响认知功能,故不作为首选药。 |
|
乙琥胺 |
小发作首选 为癫痫小发作的首选药。 |
不良反应:精神行为异常,粒细胞减少 |
|
丙戊酸钠 |
大发作合并小发作的首选,全能抗癫痫药。 各种类型的癫痫发作有效。 |
常见不良反应有恶心、呕吐、食欲减退;严重不良反应是肝损害。 |
6.安定(地西泮):为癫痫持续状态的首选药。
7.扑米酮(去氧苯比妥):在体内转化为苯巴比妥和苯乙基丙二酰胺而发挥抗癫痫作用。
扑米酮与苯巴比妥相比并无特殊优点,且价格昂贵,故只用于其他药物不能控制的病人。
不宜与苯巴比妥合用。
硫酸镁(静脉给药)
【药理作用与临床应用】
1.抗惊厥作用
【机制】
①Mg2+拮抗Ca2+的作用,抑制ACh释放,从而阻断神经肌肉接头的传递过程,使肌肉松弛。
——此作用可被Ca2+拮抗。
硫酸镁中毒解救:静脉推注葡萄糖酸钙
②抑制中枢神经系统。
2.降压作用
【机制】
①松弛血管平滑肌,血管扩张,血压下降②中枢抑制,镇静作用
③可能减少交感神经释放NA
【不良反应】——中毒与解救
◇过量时:引起呼吸抑制、血压骤降以至死亡。
◇中毒表现:膝跳反射消失,呼吸<16次/min,24h尿量<600ml
◇中毒解救:静脉缓慢注射氯化钙或葡萄糖酸钙,可立即消除Mg2+的作用。
17.(精神心理学)木僵常见于什么疾病
2.精神运动性抑制(psychomotor inhibition)指动作行为和言语活动显著减少。主要包括木僵、
蜡样屈曲、缄默症和违拗症等。
(1)木僵(stupor):指动作行为和言语活动被完全抑制。表现为患者不语、不动、不饮、不食,肌张力增高,面部表情固定,对刺激缺乏反应,经常保持一种固定姿势,甚至大小便留。症状较轻者,可表现为少语、少动、表情呆滞,无人时能自动进食,可自行大小便,称为亚木僵状态。可见于精神分裂症、严重抑郁障碍、应激障碍、脑器质性损害所致精神障碍和严重药物反应等。
有一题讲的木僵的类型,金银玉器,分别对应精神分裂-紧张性/木僵性,创伤性应激障碍(心因),抑郁症(玉),器质性疾病(器)引起的精神病
焦虑症无木僵-急得像热锅上的蚂蚁还怎么木僵
18.儿童注意缺陷多动障碍(ADHD)的临床表现特点、诊断
见下
病例分析:
脑血管病的,定位定性诊断、诊断依据,告诉你患者突发什么可能一边肢体乏力,或者面、舌瘫,麻木、病理征怎么样,根据题干,归纳患者的病例特点、定位定性诊断、诊断依据、进一步确诊还需要做什么样的检查(比如CT、MRI,造影),与其他疾病的鉴别(写三个),急性期治疗原则、措施是什么
脑梗、脑出血这些鉴别。脑梗不同,当然这次可能不会让你具体到可能哪一条血管吧,这个大体好像没有,没有这么具体的。但是你肯定要写写你的诊断,诊断依据,定位定性是吧,还需要哪些疾病的鉴别,还需要做一些哪些辅助检查。然后就是一些治疗的原则。
鉴别写三个
【诊断与鉴别诊断】
1. 诊断
(1)须明确是否为卒中。中年以上的患者,急性起病,迅速出现局灶性脑损害的症状和体征,并能用某一动脉供血区功能损伤解释,排除非血管性病因,临床应考虑急性脑卒中。
(2)明确是缺血性还是出血性脑卒中。CT 或 MRI 检查可排除脑出血和其他病变,帮助进行鉴别诊断。
(3)须明确是否适合溶栓治疗。卒中患者首先应了解发病时间及溶栓治疗的可能性。若在溶栓治疗时间窗内,应迅速进行溶栓适应证筛查,对有指征者实施紧急血管再灌注治疗。
(4)应评估卒中的严重程度(如 NIHSS 评分),了解脑梗死发病是否存在低灌注及其病理生理机制。
(5)进行脑梗死病因分型(详见本章第一节 TOAST 分型中的大动脉粥样硬化型)。
2. 鉴别诊断 主要须与以下疾病相鉴别。
(1)脑出血:脑梗死有时与脑出血的临床表现相似,但活动中起病、病情进展快,发病当时血压明显升高常提示脑出血,CT 检查发现出血灶可明确诊断(表 9-2)。

(2)脑栓塞:起病急骤,局灶性体征经数秒至数分钟达到高峰,常有与栓子来源相关的基础疾病,包括心源性(心房颤动、风湿性心脏病、冠心病、心肌梗死、亚急性细菌性心内膜炎等)和非心源性(空气栓塞、脂肪栓塞等)。大脑中动脉栓塞最常见。
(3)颅内占位病变:颅内肿瘤、硬膜下血肿和脑脓肿可呈卒中样发病,出现偏瘫等局灶性体征,颅内压增高征象不明显时易与脑梗死混淆,须提高警惕,CT 或 MRI 检查有助于鉴别。
【治疗】
9版
4.5h内 rtpa溶栓
6h内 尿激酶
24h内手术取栓
24h后抗血小板治疗
挽救缺血半暗带,避免或减轻原发性脑损伤,是急性脑梗死治疗的最根本目标。“时间就是大脑”,对有指征的患者,应力争尽早实施再灌注治疗。
1. 一般治疗
(1)吸氧和通气支持:必要时吸氧,应维持氧饱和度>94%。气道功能严重障碍者应给予气道支持(气管插管或切开)及辅助呼吸。无低氧血症的患者不须常规吸氧。
(2)心脏监测和心脏病变处理:脑梗死后 24 小时内应常规进行心电图检查,有条件者可根据病情进行 24 小时或更长时间的持续心电监护,以便早期发现阵发性心房纤颤或严重心律失常等心脏病变;避免使用或慎用增加心脏负担的药物。
(3)体温控制:对体温升高的患者应寻找和处理发热原因,如存在感染应给予抗感染治疗;对体温>38℃的患者应给予退热措施。
(4)血压控制:个体化、慎重、适度原则。
①缺血性脑卒中后 24 小时内血压升高的患者应谨慎处理,应先处理紧张焦虑、疼痛、恶心呕吐及颅内压增高等情况,对于未接受静脉溶栓及血管内治疗,并且无需要紧急降压处理的严重合并症的患者,可在发病 24h 内将血压降低 15%。
②对血压持续升高至≥200mmHg /110mmHg,或伴有严重心功能不全、主动脉夹层、高血压脑病者,可予缓慢降压治疗,并密切观察血压变化。可选用静脉药物,避免使用引起血压急剧下降的药物。
③准备溶栓及桥接血管内取栓者,血压应控制在收缩压<180/100mmHg。
④若卒中后病情稳定,血压持续≥140/90mmHg,无禁忌证,可于发病数天后恢复发病前使用的降压药物或开始启动降压治疗。卒中后低血压的患者应积极寻找和处理原因,必要时可采用扩容升压措施。可静脉滴注 0.9% 氯化钠溶液纠正低血容量,处理可能引起心输出量减少的心脏问题。
(5)血糖:40%卒中后高血糖。>10mmol/L 予胰岛素治疗,控制在 7.8~10mmol/L。卒中后低血糖发生率较低,应尽快纠正(3.3mmol/L),葡萄糖口服或静脉注射纠正。目标是达到正常血糖。
(6)营养支持
2. 特异治疗
(1)静脉溶栓:重组组织型纤溶酶原激活剂(rtPA)和尿激酶(urokinase)是我国目前使用的主要溶栓药。替奈普酶是研究热点,未广泛运用。目前认为有效抢救缺血半暗带的时间窗为:发病 4.5 小时内(使用 rtPA 溶栓)或发病 6 小时内(使用尿激酶溶栓)。
1)静脉溶栓的适应证:
①年龄≥18 岁;②发病 4.5 小时以内(rtPA)或 6 小时以内(尿激酶);
③有缺血性脑卒中导致的神经功能缺损症状;
④颅脑 CT 已排除颅内出血;⑤患者或家属已签署知情同意书。
2)3 小时内静脉溶栓的绝对禁忌证:
①既往颅内出血史或现有颅内出血。②近 3 个月重大头颅外伤史或卒中史。
③可疑蛛网膜下腔出血。④已知颅内肿瘤、动静脉畸形、动脉瘤。
⑤近 1 周有在不易压迫止血部位的动脉穿刺,或有近 3 个月颅内、椎管内手术史。
⑥血压升高:收缩压≥180mmHg,或舒张压≥100mmHg。⑦活动性内出血。
⑧急性出血倾向,包括血小板计数低于 100×109/L 或其他情况,如 24 小时内接受过肝素治疗(APTT 超出正常范围上限);已口服抗凝药,且 INR>1.7 或 PT>15 秒;目前正在使用凝血酶抑制剂或Ⅹa 因子抑制剂,各种敏感的实验室检查异常(如 APTT、INR、血小板计数、凝血酶时间或恰当的Ⅹa 因子活性测定等)。
⑨血糖<2.8mmol/L 或>22.22mmol/L。
⑩颅脑 CT 或 MRI 提示大面积脑梗死(梗死面积>1/3 大脑中动脉供血区)。
3 小时内静脉溶栓的相对禁忌证:①轻型非致残性脑卒中或症状快速改善的脑卒中;②孕产妇;③惊厥发作后出现神经功能损害(与此次脑卒中发生相关);④近 2 周严重外伤(未伤及头颅),近 3 个月心肌梗死史;⑤颅颈动脉夹层;⑥痴呆,既往疾病遗留较重神经功能残疾;⑦未破裂且未经治疗的动静脉畸形、颅内小动脉瘤(直径<10mm);⑧少量脑内微出血(1~10 个出血点);⑨使用违禁药物;⑩类脑卒中。
3~4.5 小时静脉溶栓的适应证、绝对禁忌证和相对禁忌证:适应证和绝对禁忌证同 3 小时内。相对禁忌证在 3 小时内的基础上补充增加如下:①使用抗凝药物,INR≤1.7,PT≤15 秒;②严重卒中(NIHSS 评分>25 分)。
3)溶栓药物治疗方法:
①rtPA:剂量为 0.9mg/kg(最大剂量 90mg)静脉滴注,其中 10% 在最初 1分钟内静脉推注,其余持续滴注 1 小时,用药期间及用药 24 小时内应严密监护患者。
②尿激酶:100万~150 万 IU,溶于生理盐水 100~200ml 中,持续静脉滴注 30 分钟,用药期间应严密监护患者。溶栓后 24 小时内禁止应用抗血小板聚集药物和抗凝药物,24 小时内根据病因和是否有出血转化,决定是否启动抗血小板聚集或抗凝治疗。
(2)血管内介入治疗:包括血管内机械取栓、动脉溶栓和血管成形术
(3)抗血小板聚集治疗:不符合溶栓适应证且无禁忌证的缺血性脑卒中患者应在发病后尽早给予阿司匹林口服。阿司匹林联合氯吡格雷的双联抗血小板聚集治疗,双抗治疗持续时间不超过21 天。溶栓治疗者,阿司匹林等抗血小板聚集药物应在溶栓 24 小时后开始使用。
(4)抗凝治疗:一般不推荐急性期应用抗凝药。但对于合并高凝状态、有形成深静脉血栓和肺栓塞风险的高危患者,可以使用预防剂量的抗凝治疗。
(5)其他治疗
1)他汀类药物:可改善预后。
2)降纤治疗:很多研究显示脑梗死急性期血浆纤维蛋白原和血黏度增高,对不适合溶栓并经严格筛选的脑梗死患者,特别是高纤维蛋白血症者可选用降纤治疗。常用药物包括巴曲酶、降纤酶等。
3)扩容治疗:对于低血压或脑血流低灌注所致的急性脑梗死(如脑分水岭梗死)可考虑扩容治疗,但应注意可能加重脑水肿、心力衰竭等并发症。
4)神经保护治疗。
5)高压氧和亚低温。
6)中医中药治疗。
3. 急性期并发症处理
(1)脑水肿和颅内压增高:避免和处理引起高颅压的因素(如头颈部过度扭曲、激动、发热等),采用抬高头位的方式(床头抬高>30°)。降颅压药物为甘露醇、高渗盐水、呋塞米、甘油果糖和白蛋白;手术治疗。
(2)梗死后出血转化:心源性脑栓塞、大面积脑梗死、占位效应明显、早期低密度征、高龄、抗栓药物等会增加出血转化的风险。对于症状性出血转化,须停用抗栓药物;再次启动抗栓治疗的时机须根据具体情况权衡利弊。
(3)癫痫:有癫痫发作时给予抗癫痫治疗。孤立发作一次或急性期癫痫发作控制后,不建议长期使用抗癫痫药,脑卒中后2~3 个月再发的癫痫,按癫痫常规治疗进行长期药物治疗。
(4)深静脉血栓(DVT)和肺栓塞(pPE):卒中后应鼓励患者尽早活动、抬高下肢;尽量避免下肢(尤其是瘫痪侧)静脉输液。对于发生DVT 及 PE 风险高且无禁忌者,可给予皮下注射低分子量肝素治疗,有抗凝禁忌者给予阿司匹林治疗。
(5)压疮:定期翻身,皮肤卫生,特定床垫、轮椅坐垫和座椅
(6)脑卒中后认知障碍和情感障碍
例题
患者,男,72岁,因”右侧肢体无力、麻木、言语不清6天”入院。6天前晨间起床时患者突然出现右侧肢体无力、麻木,言语不清,无头痛及呕吐,经相关治疗无好转而入院。既往有高血病及糖尿病史(具体情况不详),嗜烟酒,家族史无特殊。查体:体温、心率、呼吸均正常,BP:189/120mmHg。神清,体型偏胖,心、肺、腹部查体未见明显正常。神经系统查体:神清,不全运动性失语。双侧瞳孔等大,光反应灵敏,右侧鼻唇沟变浅,示齿口角偏向左侧,伸舌偏向右侧。右侧肢体肌力IV级,偏瘫步态,右侧偏身痛觉减退,右侧上、下肢腱反射较左侧活跃,右侧Babinski征(+)。脑膜刺激征(一)。
请分析其临床特点、定位诊断及依据、定性诊断及依据、诊断及鉴别诊断,拟出诊治措施。
一、临床特点—需改
72岁男性患者,急性起病,表现为右侧肢体无力、麻木伴不全运动性失语6天。患者有高血压、糖尿病、肥胖及嗜烟酒等多重脑血管病危险因素。神经系统查体示:右侧中枢性面舌瘫、右侧肢体肌力IV级、右侧偏身感觉障碍、右侧腱反射活跃及右侧Babinski征阳性,提示上运动神经元损害。无意识障碍、头痛、呕吐等表现。
二、定位诊断及依据
定位:左侧大脑中动脉供血区梗死
依据:
右侧偏瘫、偏身感觉障碍符合”三偏征”表现
运动性失语提示优势半球(左侧)受累
右侧中枢性面舌瘫、肢体瘫痪符合大脑中动脉供血区特点
锥体束征阳性(腱反射活跃、Babinski征+)
三、定性诊断及依据
诊断:急性缺血性脑卒中(脑梗死)
依据:
中老年患者睡觉时(醒来)发病,急性起病
局灶性神经功能缺损可由单一血管供血区解释
多重危险因素:高血压、糖尿病、肥胖、吸烟、饮酒
鉴别脑出血:脑出血通常日常活动的时候突然起病,进行性加重、颅高压表现(明显头痛呕吐),本例不支持,需头颅CT/MRI排除脑出血以及其他疾病明确诊断
四、鉴别诊断
脑出血:需CT明确鉴别
脑栓塞:需心电图排查心房颤动等心源性因素
颅内占位:依靠影像学检查鉴别
五、诊治措施
完善检查:头颅CT/MRI、心电图、血糖、血脂、凝血功能
一般治疗:血压控制(目标<140/90mmHg)、血糖管理、营养支持
特异治疗:已超溶栓时间窗,给予阿司匹林抗血小板聚集治疗,他汀类药物改善预后
二级预防:危险因素控制、戒烟限酒、体重管理
康复治疗:早期功能锻炼
并发症防治:预防深静脉血栓、压疮、肺部感染等
辅助检查
1. 影像学检查
头颅CT:首选,排除脑出血,明确梗死部位及范围
头颅MRI+DWI:早期发现缺血灶,评估缺血半暗带
头颈部CTA/MRA:明确血管狭窄、闭塞部位,评估侧支循环
2. 病因评估
颈部血管超声:评估颈动脉斑块及狭窄程度
心电图/动态心电图:排除心房颤动等心律失常
超声心动图:寻找心源性栓塞依据
3. 实验室检查
血常规、凝血功能、血小板计数:评估出血风险
血糖、糖化血红蛋白:监测糖代谢
血脂、肝肾功能:评估危险因素及用药安全性
同型半胱氨酸:脑血管病独立危险因素
4. 其他
胸部X线:排除肺部感染
NIHSS评分:评估卒中严重程度
简答题:
1.(精神心理方面)一个常见儿童常见疾病的临床表现,(AB卷两道题)
ADHD
起病于生长发育期的神经发育障碍
核心特征:持续性注意缺陷和 / 或多动 – 冲动行为
关键判断:症状严重程度超出年龄 / 智能正常变异范围
ADHD是以注意力不集中、活动过度、冲动行为为主要特征的儿童期常见的行为障碍。行为特征与发育水平不一致


轻度精神发育迟滞

临床表现
症状通常在小学时引起父母和教师的关注,但部分症状在学龄前甚至婴幼儿期就已经出现。该疾病在不同年龄阶段表现不一样。学龄前最突出的行为是多动-冲动,常表现为过分喧闹和捣乱,身体活动明显比同龄儿童多;学龄期是患儿核心症状表现最为丰富的阶段,多动-冲动的症状仍然存在,同时表现出注意力难以集中;青少年时期,多动症状会随着年龄的增长而减轻,而注意缺陷及冲动的症状则会持续存在;约有50%~60%的患儿成年后仍存在注意集中困难、坐立不安、情绪不稳、易冲动、工作效率低、人际关系差等症状。
1.注意缺陷 是本病最主要的症状。表现为注意力的选择、维持、转移发生障碍。主动注意力差,集中于目标的有意注意能力弱(如学习),被动注意力尚可(如看电视、玩电脑);非常容易受外界的细微干扰而转移注意力,或集中注意力的时间短。具体可表现为:上课时不能专心听讲,无法持续注意力于较枯燥重复的内容;粗心大意、忽视细节;注意力易分散,听别人讲话时心不在焉;没耐心听完指示或盼咐;需要不停地提醒日常生活的事情,丢三落四,没有时间观念。
2.多动-冲动 多动是指与年龄发育不相称的活动水平过高,也是注意缺陷多动障碍的主要特征表现之一。具体可表现为:跑来跑去,爬高爬低;不安宁,小动作多,在座位上扭来扭去;在教室或其他要求安静的场合坐不住甚至擅自离开座位,到处乱跑或攀爬,难以从事安静的活动或游戏,仿佛精力特别旺盛;话多插嘴,不顾场合高声喧哗或追逐打闹,好争吵。
行为冲动是指做事唐突、鲁莽、冲动、不顾及后果,并对一些较小的刺激作出过分的反应。具体可表现为:缺乏耐心,在需要轮流进行的游戏或活动中不愿等候;对挫折的忍耐性差;爱招惹别人,容易与同伴冲突,经常与人滋事、争吵、打架;情绪不稳,高兴时容易过度兴奋,遇小事易激惹,脾气急躁、易怒。
3.学习困难及其他功能损害 由于注意缺陷和/或多动症状影响了患者在课堂上的听课效果、完成作业的速度和质量,致使其学业成绩低于其智力所应该达到的水平。还会由于患者的行为及情绪冲动等问题导致家庭关系紧张、人际关系不良和职业表现差等。
4.共病问题 75%以上的患者至少存在一种共病,50%以上的患者有两种精神共病,最常见的共病是对立违抗/品行障碍,其次是发育性学习障碍、焦虑障碍、发育性运动协调障碍、破坏性情绪失调障碍,再者是抽动障碍、抑郁障碍、孤独症谱系障碍和物质使用障碍等。在成年人中,常与反社会型和其他类型的人格障碍共病。
惊恐障碍
惊恐障碍(panic disorder,PD)是一种以急性焦虑发作为主要临床表现的焦虑障碍。本病初期多为发作性病程,随着病情的发展及共病的出现,有慢性化趋势,呈现波动性病程;症状时轻时重,在疾病后期,可合并多种精神疾病,如场所恐惧症、抑郁障碍、酒精滥用和其他焦虑障碍,导致个体社会功能明显损害。
三、 临床表现
1. 惊恐发作 又称急性焦虑发作,是指反复的、有时为不可预料的发作性焦虑、紧张或恐惧,发作时常有明显的心血管和呼吸系统症状,重者可有濒死体验或担心失控、发疯或死亡等。发作突如其来,在数分钟内达到高峰,持续半小时至 2 小时,可自行缓解。发作不限于特定的可预料的情境中,而可在任何情境中。
2. 预期焦虑 一次惊恐发作后患者会持续担心再次发作而出现明显的预期焦虑。
3. 回避行为 经历惊恐发作后,患者一般竭力想逃避诱发其紧张、恐惧、害怕的场合(如密闭空间、空旷广场等),以期消除惊恐发作,以防出现生命危险、失控或发疯。所以临床上将惊恐发作分为惊恐障碍伴场所恐惧症和惊恐障碍不伴场所恐惧症两种类型
精神障碍、综合征、(儿童期)情感障碍?
儿童期情绪障碍
定义:是指特发在儿童期,以情绪焦虑、抑郁、恐惧、强迫、躯体化症状等为主要表现的一组疾病,与成人期的情绪障碍无连续性
分类
分离性焦虑障碍:儿童与所依恋的对象分离时产生的过度焦虑情绪
1、6岁前起病,病程短暂
2、与依恋对象分离前过分担心依恋对象可能遭到伤害、或者一去不复返
3、过分担心依恋对象不在身边时会发生自己走失、被杀害,以致自己再也见不到亲人
4、分离时出现各种躯体症状:头痛、恶心、呕吐
5、分离时或后常常出现行为、情绪问题:不安、哭闹、淡漠
6、出现夜惊、梦魇、遗尿等
7、拒绝上幼儿园或上小学
诊断
【症状标准】有分离性焦虑的临床特征
【严重标准】对社会功能产生不良影响
【病程标准】病程持续一个月以上
特定恐惧症(Specific Phobia)
社交焦虑障碍(Social Anxiety)
常见精神疾病综合征
1.幻觉妄想综合征(hallucinatory-paranoid syndrome)是一组以幻觉为主,并在幻觉的基础上产生相应妄想的综合征。幻觉和妄想联系紧密,且相互影响。如一患者耳边出现同学议论的声音(幻听),在此之后逐渐怀疑同学对其进行跟踪迫害(妄想)。多见于精神分裂症,也可见于脑器质性损害和精神活性物质所致精神障碍等。
2.躁狂综合征(manic syndrome)以情感高涨、思维奔逸和活动增多为特征。主要见于躁狂发作,也可见于脑器质性损害所致精神障碍。另外,某些药物(如糖皮质激素、抗抑郁药物等)也可引起类似发作。
3.抑郁综合征(depressive syndrome)以情感低落、思维迟缓和活动减少为特征。主要见于抑郁障碍,也可见于脑器质性损害所致精神障碍。另外,某些药物如利血平等也可引起类似发作。
4.紧张综合征(catatonic syndrome)最突出的症状是患者全身肌张力增高,包括紧张性木僵和紧张性兴奋两种状态。前者常有违拗症、刻板言语及刻板动作、模仿言语及模仿动作、蜡样屈曲等症状,后者表现为突然爆发的兴奋激动和暴烈行为。紧张性木僵状态可持续数日或数年,可无任何原因地转入兴奋状态。而兴奋状态持续较短暂,发作后往往再次进入木僵状态或缓解。紧张综合征可见于精神分裂症、抑郁障碍、急性应激障碍、脑器质性损害所致精神障碍、药物中毒等。
5.遗忘综合征(amnestic syndrome)又称为科尔萨科夫综合征(Korsakoff syndrome),患者通常无意识障碍,智能相对完好,主要表现为近事记忆障碍、定向力障碍和虚构。多见于慢性酒精中毒所致精神障碍、颅脑损伤所致精神障碍、脑肿瘤及其他脑器质性精神障碍。
情感障碍—–?
情感主要是指与人的社会性需要相联系的体验,具有稳定性、持久性,不一定有明显的外部表现,如爱与恨等;
情绪则主要是指与人的自然性需要相联系的体验,具有情景性、暂时性和明显的外部表现,如喜与怒等。
心境(mood)是指一种较微弱而持续的情绪状态,是一段时间内精神活动的基本背景。情感障碍(affective disorder)主要包括以下几种。
1.情感高涨
2.欣快:智能障碍基础上出现的与周围环境不协调的愉快体验。
3.情感低落:负性情感活动的明显增强。
4.情感淡漠:缺乏内心体验。呆板。
5.焦虑(anxiety)是指在缺乏相应客观刺激的情况下出现的内心不安状态。
6.恐惧(fear)是指面临某种事物或处境时出现的紧张不安反应。
7.易激惹(irritability)是指情感活动的激惹性增高
8.情绪不稳:从一个极端波动至另一个极端,喜怒无常
9.情感倒错:被人跟踪、投毒等妄想性体验时,却表现出愉快的表情。
10.情感矛盾:同一时间对同一人或事物产生两种截然不同的情感反应,但患者并不感到这两种情感的矛盾和对立,没有痛苦和不安。
例题
专题一:儿童常见疾病临床表现
题目1:简述注意缺陷多动障碍(ADHD)的临床表现。(8分)
ADHD是儿童期常见神经发育障碍,行为特征与发育水平不一致。
(一)注意缺陷: 主动注意力差,注意维持时间短;上课不专心,粗心大意,易受干扰;丢三落四,需反复提醒日常事务。
(二)多动-冲动: 多动表现:活动过度,小动作多,座位上扭动,擅离座位,话多插嘴。冲动表现:做事鲁莽不顾后果,缺乏耐心,易与人冲突,情绪不稳。
(三)功能损害: 学业成绩低于智力水平;75%以上伴共病,常见对立违抗障碍、学习障碍、焦虑障碍。
题目2:ADHD在不同年龄段的表现有何特点?(8分)
1.学龄前期:多动-冲动最突出,过分喧闹捣乱,身体活动明显多于同龄儿。
2.学龄期:核心症状最丰富阶段;多动-冲动持续存在,注意缺陷明显,学习困难突出。
3.青少年期:多动症状随年龄减轻,注意缺陷和冲动症状持续。
4.成年期:50%-60%患者成年后仍存在注意困难、坐立不安、情绪不稳、工作效率低等症状。
题目3:简述分离性焦虑障碍的临床表现。(8分)
分离性焦虑障碍指儿童与依恋对象分离时产生的过度焦虑。
(一)核心特征:过分担心依恋对象遭伤害或不复返;担心自己走失被害无法见到亲人;分离时出现头痛、恶心、呕吐等躯体症状;出现不安、哭闹、淡漠等情绪行为问题。
(二)伴随症状:夜惊、梦魇、遗尿;拒绝上幼儿园或学校。
(三)诊断要点:多于6岁前起病,病程持续1个月以上;与成人期情绪障碍无连续性;对社会功能产生不良影响。
专题二:常见精神疾病综合征
题目1:简述幻觉妄想综合征的临床特征。(8分)
1.定义: 以幻觉为主,在幻觉基础上产生相应妄想的综合征,幻觉和妄想联系紧密且相互影响。
2.临床表现:常见幻听,患者听到议论、命令或评论性语声;在幻觉基础上逐渐产生被害、关系或影响妄想;幻觉与妄想内容一致,如听到议论声后认为被跟踪迫害。
3.常见疾病:多见于精神分裂症;也可见于脑器质性精神障碍和精神活性物质所致精神障碍。
题目2:比较躁狂综合征与抑郁综合征的临床特点。(8分)
1.躁狂综合征: 三主征:情感高涨、思维奔逸、活动增多。表现为情绪异常高涨、自我感觉良好、言语增多、语速快、注意力易转移、活动明显增多、睡眠需要减少。主要见于躁狂发作,也见于脑器质性疾病或药物(糖皮质激素、抗抑郁药)所致。
2.抑郁综合征: 三主征:情感低落、思维迟缓、活动减少。表现为情绪低落、悲观绝望、兴趣丧失、思维迟缓、语量少、自责自罪、活动减少、严重者有自杀观念或行为。主要见于抑郁障碍,也见于脑器质性疾病或药物(利血平)所致。
题目3:简述紧张综合征的临床表现。(8分)
(一)定义:以全身肌张力增高为突出表现,包括紧张性木僵和紧张性兴奋两种状态。
(二)紧张性木僵:患者不语、不动、不饮、不食,肌张力增高;常有违拗症、刻板言语和动作、模仿言语和动作;可出现蜡样屈曲:肢体可被摆成各种姿势并长时间维持;可持续数日至数年,可突然转为兴奋状态。
(三)紧张性兴奋:突然爆发的兴奋激动和暴烈行为;持续时间短暂,发作后再次进入木僵或缓解。
(四)常见疾病:多见于精神分裂症,也见于抑郁障碍、应激障碍、脑器质性疾病、药物中毒。
2.不同类型的脑疝有什么临床表现
脑疝是颅内压增高的严重后果,部分脑组织因颅内压力差而造成移位,当移位超过一定的解剖界限时则称之为脑疝。脑疝是神经系统疾病最严重的症状之一,可直接危及生命。
(一) 小脑幕裂孔疝
因颅内压增高而移位的脑组织由上而下挤入小脑幕裂孔,统称为小脑幕裂孔疝。可分为外侧型(钩回疝)和中央型(中心疝)。
1. 钩回疝: 颞叶内侧海马回及钩回等结构疝入小脑幕裂孔而形成钩回疝。表现为颅内压增高的症状明显加重,意识障碍进行性恶化,动眼神经麻痹可为早期症状(尤其瞳孔改变),出现双侧锥体束损害体征,继而可出现去大脑强直及生命体征的改变。最常继发于大脑半球的脑卒中。
2. 中心疝: 中线或大脑深部组织病变使小脑幕上内容物尤其是丘脑、第三脑室、基底核等中线及其附近结构双侧受到挤压、向下移位,并压迫下丘脑和中脑上部,通过小脑幕裂孔使脑干逐层受累。表现为明显的意识障碍,进行性加重,呼吸改变较明显,瞳孔可至疾病中晚期才出现改变,较易出现去皮质或去大脑强直。多见于中线或大脑深部占位性病变,也可见于弥漫性颅内压增高。
(二) 枕骨大孔疝
小脑扁桃体及邻近小脑组织向下移位经枕骨大孔疝入颈椎管上端称为枕骨大孔疝。可分为慢性和急性枕骨大孔疝。
慢性枕骨大孔疝症状相对轻,而急性枕骨大孔疝多突然发生或在慢性脑疝基础上因某些诱因,如用力排便、不当的腰穿等导致。枕骨大孔疝表现为枕、颈部疼痛,颈强直或强迫头位,意识障碍,伴有后组脑神经受累表现。急性枕骨大孔疝可有明显的生命体征改变,如突发呼吸衰竭、循环功能障碍等。主要见于颅后窝占位性病变,也可见于严重脑水肿的颅内弥漫性病变。幕上病变先形成小脑幕裂孔疝,进展合并枕骨大孔疝。
(三) 大脑镰下疝
幕上一侧占位或水肿导致压力高于对侧且超出代偿范围时,脑组织向对侧移位,半球内侧面的扣带回及邻近的额回经大脑镰下缘疝入对侧,形成大脑镰下疝(subfalcine herniation),又称为扣带回疝。
大脑半球内侧部分脑梗死时,可出现对侧下肢轻偏瘫以及排便功能障碍,一般无严重意识障碍,但大脑镰下疝常与小脑幕裂孔疝并存。单纯依靠临床表现难以诊断,须借助影像学手段,如颅脑 CT 和MRI 可以明确显示脑疝情况。
一、小脑幕裂孔疝
**(1)钩回疝(外侧型):**颞叶钩回疝入小脑幕裂孔。主要表现:①意识障碍进行性加重;②患侧瞳孔先缩小后散大、光反应消失(动眼神经受压),为早期特征性表现;③对侧肢体瘫痪,后期可出现双侧锥体束征;④去大脑强直;⑤呼吸、循环功能衰竭等生命体征改变。
**(2)中心疝(中央型):**丘脑、基底核等中线结构向下移位压迫脑干。主要表现:①早期意识障碍明显且进行性加重;②呼吸节律异常突出;③瞳孔改变出现较晚,双侧瞳孔先缩小后散大;④去皮质或去大脑强直;⑤生命体征紊乱。
二、枕骨大孔疝
小脑扁桃体疝入枕骨大孔。主要表现:①枕颈部剧烈疼痛;②颈项强直、强迫头位;③后组脑神经受损(吞咽困难、声音嘶哑等);④意识障碍;⑤急性发作时可突发呼吸骤停、血压剧烈波动。
三、大脑镰下疝
扣带回疝入大脑镰下。主要表现:①对侧下肢轻瘫;②排尿排便功能障碍;③一般意识障碍较轻;④常与小脑幕裂孔疝并存,需影像学确诊。
3.脑出血与脑梗需要做什么检查来进行鉴别
鉴别诊断 主要须与以下疾病相鉴别。
(1)脑出血:脑梗死有时与脑出血的临床表现相似,但活动中起病、病情进展快,发病当时血压明显升高常提示脑出血,CT 检查发现出血灶可明确诊断
(2)脑栓塞:起病急骤,局灶性体征经数秒至数分钟达到高峰,常有与栓子来源相关的基础疾病,包括心源性(心房颤动、风湿性心脏病、冠心病、心肌梗死、亚急性细菌性心内膜炎等)和非心源性(空气栓塞、脂肪栓塞等)。大脑中动脉栓塞最常见。
(3)颅内占位病变:颅内肿瘤、硬膜下血肿和脑脓肿可呈卒中样发病,出现偏瘫等局灶性体征,颅内压增高征象不明显时易与脑梗死混淆,须提高警惕,CT 或 MRI 检查有助于鉴别。

【辅助检查】
1. 溶栓指征的紧急筛查 对初步诊断脑卒中的患者,如果在溶栓治疗时间窗内,最初辅助检查的主要目的是进行溶栓指征的紧急筛查。血糖化验对于明确溶栓指征是必需的。如果有出血倾向或不能确定是否使用了抗凝药,还必须化验全血细胞计数(包括血小板)、凝血酶原时间(PT)、国际标准化比值(INR)和活化部分凝血活酶时间(APTT)。颅脑 CT 平扫是最重要的初始辅助检查,可排除脑出血。
2. 卒中常规检查
(1)颅脑 CT:可准确识别绝大多数颅内出血,并帮助鉴别非血管性病变(如脑肿瘤),是疑似脑卒中患者首选的影像学检查。
多数病例发病 24 小时后颅脑 CT 逐渐显示低密度梗死灶,
发病后 2~15 日可见均匀片状或楔形的明显低密度灶。
大面积脑梗死有脑水肿和占位效应,出血性梗死呈混杂密度。
发病后 2~3 周为梗死吸收期,由于病灶水肿消失及吞噬细胞浸润可与周围正常脑组织等密度,CT 上难以分辨,称为“模糊效应”。
颅脑 CT 是最方便、快捷和常用的影像学检查手段,缺点是对脑干、小脑部位病灶及较小梗死灶分辨率差。
(2)多模式 CT:脑灌注 CT 等多模式 CT 检查可区别可逆性和不可逆性缺血,帮助识别缺血半暗带,对于指导急性脑梗机械取栓治疗有重要的参考价值。
(3)MRI:普通 MRI(T1 加权、T2 加权及质子相)在识别急性小梗死灶和颅后窝梗死方面明显优于脑平扫 CT。MRI 可清晰显示早期缺血性梗死,梗死灶 T1 呈低信号、T2 呈高信号,出血性梗死时 T1 加权像有高信号混杂。
MRI 弥散加权成像(DWI)在症状出现数分钟内就可显示缺血灶。
灌注加权成像(PWI)可显示脑血流动力学状况和脑组织缺血范围。
弥散-灌注不匹配(PWI 显示低灌注区而无相应大小的 DWI 异常)提示可能存在的缺血半暗带大小。T2 加权梯度回波磁共振成像(GRET2*WI)和磁敏感加权成像(SWI)可以发现颅脑 CT 不能显示的无症状性微出血。
MRI 无电离辐射,但费用较高,检查时间较长,一些患者有检查禁忌证(如有心脏起搏器、金属植入物或幽闭恐惧症等)。
3. 血管病变检查 常用检查方法包括颈动脉超声、经颅多普勒超声(TCD)、磁共振血管成像(MRA)、高分辨磁共振成像(HRMRI)、CT 血管成像(CTA)和数字减影血管造影(DSA)等。颈动脉超声对发现颅外颈动脉血管病变(特别是狭窄和斑块)很有帮助。TCD 对评估颅内外血管狭窄、闭塞、痉挛或侧支循环有一定帮助,也用于检查微栓子和监测治疗效果,缺点是受操作人员技术水平和骨窗影响较大。
CTA 和 MRA 可以发现血管狭窄、闭塞及其他血管病变,如动脉炎、脑底异常血管网病[烟雾病(moyamoya disease)]、动脉瘤和动静脉畸形等,以及评估侧支循环状态,为卒中的血管内治疗提供依据。但 CTA 和 MRA 对远端或分支显示有一定的局限性。DSA 是脑血管病变检查的“金标准”,其缺点为有创和存在一定风险。
4. 其他检查 对心电图正常但怀疑存在阵发性心房纤颤的患者可行动态心电图监测。超声心动图和经食管超声可发现心脏附壁血栓、心房黏液瘤、二尖瓣脱垂和卵圆孔未闭等可疑心源性栓子来源。蛋白 C、蛋白 S、抗凝血酶Ⅲ等化验可用于筛查遗传性高凝状态。糖化血红蛋白、同型半胱氨酸、抗磷脂抗体等其他实验室检查有利于发现脑梗死的危险因素,对鉴别诊断也有价值。
一、临床表现鉴别
脑出血多在活动中起病,病情进展快,发病当时血压明显升高;而脑梗死起病相对缓慢,多在安静状态下发病。
二、影像学检查
- 颅脑CT平扫:是鉴别脑出血与脑梗死最重要的首选检查。CT可准确识别绝大多数颅内出血,发现出血灶可明确诊断脑出血。脑梗死在发病24小时后CT逐渐显示低密度梗死灶,发病2-15日可见均匀片状或楔形的明显低密度灶。
- MRI检查:普通MRI在识别急性小梗死灶和颅后窝梗死方面优于CT。MRI弥散加权成像(DWI)在症状出现数分钟内即可显示缺血灶,对早期脑梗死诊断价值大。
- 多模式CT:脑灌注CT可区别可逆性和不可逆性缺血,帮助识别缺血半暗带。
三、其他辅助检查
血糖、凝血功能检查对明确溶栓指征必要;血管成像(CTA/MRA/DSA)可发现血管病变;心电图、超声心动图等可协助明确病因。
4.癫痫的诊断、诊断原则、治疗原则
癫痫的诊断原则:
首先明确是否为癫痫发作,
随后明确其发作类型,
最后区分其是否为特定的癫痫综合征,
同时还要考虑可能的病因和共患病。
传统上,临床出现 2 次(间隔至少 24 小时)非诱发性癫痫发作时就可诊断癫痫。
【病史与体格检查】 应详尽询问患者的亲属或目击者。
①首次发作年龄、发作前状态或促发因素、发作最初时的症状和体征、发作的具体表现及演变过程、发作持续时间、发作后表现、发作频率和严重程度、病情发展过程和治疗经过;
②既往史应包括母亲妊娠是否异常及妊娠用药史,围生期是否有异常,是否曾患重要疾病,如颅脑外伤、脑炎、脑膜炎、心脏疾病或肝肾疾病;
③家族史应包括各级亲属中是否有癫痫发作或与之相关的疾病(如偏头痛)。详尽的问诊和全身及神经系统查体是必需的。
【辅助检查】
1. 脑电图(EEG):最重要的辅助检查方法,而发作间期 EEG 正常并不能否定癫痫诊断。长程视频脑电图可长时间动态观察自然状态下清醒和睡眠时的 EEG。采用过度换气、闪光刺激等诱导方法还可进一步提高 EEG 的阳性率。
2. 神经影像学检查 颅脑 MRI、CT 可确定脑结构异常或损害,对癫痫及癫痫综合征诊断和分类有较大帮助。MRI 较为敏感
3. 其他 辅助检查应根据患者具体情况进行选择,包括:①血液检查;②尿液检查;③脑脊液检查;④心电图;⑤遗传学检测。

癫痫的治疗及预后
【治疗目标】 癫痫治疗的目标应该是完全控制癫痫发作,没有或只有轻微的药物副作用,且尽可能少地影响患者的生活质量。
【病因治疗】如颅内肿瘤,须用手术方法切除;寄生虫感染者则须用抗寄生虫
【发作期的处理】 癫痫发作具有自限性,多数患者发作期不需要特殊医学处理,最重要的是防止自伤和伤人,注意移除周围环境中可能造成伤害的器物,或将患者移至安全的地方。患者如果有分泌物或呕吐物要及时清理以防止吸入。不要强行往牙齿间塞东西,也不要强压患者阻止抽搐,以免造成骨折及脱臼。发作停止后可将患者头部转向一侧,让分泌物流出。如果为第一次发作,情况不明,须及时检查以排除颅内感染、出血等其他神经系统异常。
药物治疗为主
癫痫诊断一旦明确,除一些良性的癫痫综合征以外,都应该立即开始治疗。发作次数稀少者(如半年以上发作 1 次者),可告知抗癫痫发作药物(ASMs)可能的副作用和不治疗可能的后果,再根据患者及家属的意愿,酌情选用或不用 ASMs。
1.单用或联合用药 单一药物治疗是应遵守的基本原则。在首种 ASMs 治疗失败后继续单用
还是联合用药目前的观点认为两者间并无明显差别,若第二种单药治疗失败后则应考虑判断为药物难治性癫痫,进行联合治疗。
2.如何决定药物的剂量 从小剂量开始逐渐增加达到能有效控制发作又没有明显副作用为止。
如不能达此目的,宁可满足部分控制,也不要出现明显副作用。
3.如何观察副作用 大多数 ASMs 都有不同程度的副作用,应用 ASMs 前应检查肝肾功能和血尿常规,用药后还须每月监测血尿常规,每季度监测肝肾功能,至少持续半年。
4.增减药物、停药及换药原则 ①增减药物:增药可适当地快,减药一定要慢,必须逐一增减,确切评估疗效和毒副作用。②ASMs 控制发作后必须坚持长期服用,除非出现严重的不良反应,不宜随意减量或停药,以免诱发癫痫持续状态。③换药:如果一种一线药物已达到最大可耐受剂量,仍然不能控制发作,可加用另一种一线或二线药物,至发作控制或达到最大可耐受剂量后逐渐减掉原有的药物,转换为单药,换药期间应有 5~7 天的过渡期。④停药:癫痫患者持续无发作 2 年以上,综合考虑患者的病情,评估停药复发风险。减停过程中应遵循缓慢和逐渐减量的原则,并且需要定期(3~6 个月)复查长程脑电图。
【手术治疗】 手术治疗主要针对 DRE (药物难治性癫痫)和颅内病变相关性癫痫的患者,是药物治疗以外的最主要的癫痫治疗方法。
(1)切除性手术(2)离断性手术。
(3)其他手术:迷走神经刺激术、慢性小脑电刺激术、脑立体定向毁损术等。
【癫痫发作的特征】临床表现丰富多样,共同特征:
①发作性,突然发生,迅速恢复,间歇期正常;
②短暂性,即发作持续时间非常短,通常为数秒钟或数分钟,除癫痫持续状态外,很少超过 5~15 分钟;
③重复性;
④刻板性,指每次发作的临床表现几乎一致。
【不同类型癫痫发作的临床表现】
1. 全面性起源的癫痫发作 最初的症状学和脑电图表现提示发作起源于双侧脑部,且在双侧脑部内扩布者称为全面性起源的癫痫发作。这种类型的发作多在发作初期就有意识丧失
(1)有明显运动症状的癫痫发作(运动性):运动性癫痫发作的运动症状主要表现为强直、阵挛、强直-阵挛及肌阵挛发作。负性肌阵挛及失张力发作则是特殊的运动现象。
1)全面性强直-阵挛发作(generalized tonic-clonic seizure,GTCS):意识丧失、双侧肢体强直然后紧跟有阵挛的序列活动是其主要临床特征。可由局灶性起源发作演变而来,也可发作起始即表现为全面性强直-阵挛。
患者早期出现意识丧失、跌倒,随后发作分为三期:
①强直期:表现为全身骨骼肌持续性收缩。眼肌收缩出现眼睑上牵、眼球上翻或凝视;咀嚼肌收缩出现张口,随后猛烈闭合,可咬伤舌尖;喉肌和呼吸肌强直性收缩使患者尖叫一声,咽肌和咀嚼肌收缩使患者出现口吐白沫;颈部和躯干肌肉的强直性收缩使颈和躯干先屈曲,后反张;上肢由上举后旋转为内收旋前,下肢先屈曲后猛烈伸直,持续 10~20 秒后进入阵挛期。
②阵挛期:肌肉交替性收缩与松弛,呈一张一弛交替性抽动,阵挛频率逐渐变慢,间歇期延长。在最后一次剧烈阵挛后,发作停止,进入发作后期。以上两期均可发生舌咬伤,并伴
呼吸停止、血压升高、心率加快、瞳孔散大、唾液和其他分泌物增多。
③发作后期:此期尚有短暂阵挛,以面肌和咬肌为主,导致牙关紧闭,可发生舌咬伤。全身肌肉松弛,括约肌松弛可发生尿失禁。呼吸首先恢复,随后瞳孔、血压、心率渐至正常。肌张力降低,意识逐渐恢复。从发作到意识恢复约历时1~5 分钟。醒后患者常感头痛、全身酸痛、嗜睡,部分患者有意识模糊,此时强行约束患者可能发生伤人和自伤。GTCS 的典型脑电图改变是,强直期开始出现逐渐增强的 10Hz 棘波样节律,然后频率不断降低,波幅不断增高,阵挛期呈弥漫性慢波伴间歇性棘波,发作后期呈明显脑电抑制,发作时间越长,抑制越明显。
2)强直发作和阵挛发作
3)肌阵挛发作:表现为快速、短暂、触电样肌肉收缩,可遍及全身,也可限于某个肌群或某个肢体,常成簇发生,声、光等刺激可诱发,发作时间短暂,可无意识障碍。发作期典型脑电图改变为多棘-慢波。负性肌阵挛是指持续 500 毫秒以下的强直性肌肉活动的终止,其前没有肌阵挛的证据。
4)失张力发作:表现为肌张力突然丧失,可致头呈点头样下垂或肢体下垂,重者可致跌倒。脑电图示多棘-慢波或低电位活动,同步肌电提示肌电活动消失。
(2)无明显运动症状的癫痫发作(非运动性):称为失神发作(absence seizure),突然发生和迅速终止的意识丧失是本型发作的特征。分为典型和不典型失神发作。
1)典型失神发作:儿童期起病,表现为活动突然停止,发呆、呼之不应,持续 5~20 秒,一般不跌倒,手中物体落地,部分患者可机械重复原有的简单动作,发作时脑电图呈双侧对称的 3Hz 棘-慢综合波。每日可发作数次至数百次。发作后立即清醒,无明显不适,可继续先前活动。醒后不能回忆。
2)不典型失神发作:起始和终止均较典型失神发作缓慢,除意识丧失外,常伴肌张力降低,偶有肌阵挛。脑电图显示较慢的(2.0~2.5Hz)不规则棘-慢波或尖-慢波,背景活动异常,预后较差。
2. 局灶性起源的癫痫发作。
(1)分为意识清楚和意识受损的局灶性发作。意识清楚的局灶性发作时意识始终存在,发作后能复述发作的生动细节。意识受损的局灶性发作与传统的复杂部分性发作相似,发作时有意识障碍,患者对外界环境有一定的适应性和协调性,但发作后不能(或部分不能)回忆发作的细节。
(2)在意识清楚或意识受损的类别下,根据发作初始是否存在明显运动症状,分为运动性和非运动性的类型。
1)有明显运动症状的癫痫发作(运动性):有多种发作类型,包括强直、阵挛、肌阵挛、失张力发作等,临床表现与全面性发作中的相应类型相同,但通常只累及一侧或局部躯体,多见于一侧眼睑、口角、手和足趾,也可波及一侧面部或肢体。局灶性运动性发作可存在以下特殊表现:①过度运动性发作(hyperkinetic seizure):通常表现为多动性活动,包括剧烈的摆动或蹬腿运动。②自动症(automatism):意识受损和看起来有目的、但实际上没有目的的发作性行为异常是自动症的主要特征。部分患者发作前有感觉和运动先兆,随后出现一些看起来有目的,但实际上无目的的活动,如反复咂嘴、噘嘴、咀嚼、舔唇、磨牙、吞咽(口消化道自动症)或反复搓手、抚面,不断地穿衣、脱衣、解衣扣、摸索衣裳(手足自动症),也可表现为游走、奔跑、无目的地开关门、乘船上车;还可出现自言自语、叫喊、唱歌(语言自动症)或机械重复原来的动作。③托德(Todd)瘫痪:也称 Todd 麻痹,发作严重者可留下短暂性肢体瘫痪,称为 Todd 瘫痪。④Jackson 发作:异常运动从局部起始,沿皮质功能区传播,如从手指—腕部—前臂—肘—肩—口角—面部逐渐发展。⑤旋转性发作:表现为双眼突然向一侧偏斜,继之头部发生不自主同向转动,伴有身体的扭转,但很少超过 180°,部分患者过度旋转可引起跌倒,出现继发性全面性发作。
2)无明显运动症状的癫痫发作(非运动性):这种类型的癫痫发作主要有以下几种类型:①感觉性发作:表现为一侧面部、肢体或躯干的麻木、刺痛;眩晕性发作表现为坠落感、飘动感、水平或垂直运动感;偶尔可出现本体感觉或空间知觉障碍性发作,出现虚幻的肢体运动感。特殊感觉性发作则出现味、嗅、听、视幻觉,包括视物变形、声音强弱改变等。②自主神经性发作:表现为上腹不适、恶心、呕吐、面色苍白、出汗、竖毛、瞳孔散大、全身潮红、欲排尿感、烦渴等,病灶多位于岛叶、丘脑及边缘系统。③情绪性发作:表现为没有主观情感的情绪异常,包括恐惧、忧郁、焦虑、喜悦、愤怒、悲伤等,临床上见到的痴笑发作和哭泣发作属于此类。④行为中止:指从发作起始就以动作行为中止为主要表现并贯穿整个发作过程的非运动局灶性发作。⑤认知性发作:以语言、思维或其他高级皮质功能改变为主要表现的非运动局灶性发作。例如,似曾相识感、幻觉或错觉性发作、失语性发作及强迫思维发作等。
3. 不明起源的癫痫发作 病史、脑电图及影像学检查均无法明确癫痫起源的发作归为此类。此类癫痫发作分为运动性、非运动性以及不能归类的癫痫发作。如一患者仅描述发作时意识不清伴肢体抖动,未能提供进一步信息,颅脑 MRI 及脑电图均无阳性发现则归类为不明起源的发作。
一、诊断原则
癫痫的诊断应遵循以下步骤:首先明确是否为癫痫发作,随后明确其发作类型,最后区分其是否为特定的癫痫综合征,同时还要考虑可能的病因和共患病。传统上,临床出现2次(间隔至少24小时)非诱发性癫痫发作时即可诊断癫痫。
二、诊断方法
- 详尽的病史采集和体格检查:应向患者亲属或目击者询问发作年龄、发作表现、既往史及家族史等。
- 辅助检查:脑电图(EEG)是最重要的辅助检查方法;神经影像学检查(MRI、CT)可确定脑结构异常;根据需要进行血液、尿液、脑脊液等检查。
三、治疗原则
- 治疗目标:完全控制癫痫发作,没有或只有轻微的药物副作用,尽可能少地影响患者生活质量。
- 药物治疗:遵循单一药物治疗原则,从小剂量开始逐渐增加至有效控制发作又无明显副作用;需长期规律服药,一般控制发作后持续无发作2年以上方可考虑停药。
- 病因治疗:如颅内肿瘤需手术切除,寄生虫感染需抗寄生虫治疗。
- 手术治疗:主要针对药物难治性癫痫患者。
5.外科的的影像,描述一个临床常见的的一个什么征
脑膜尾征

脑白质塌陷征 (White Matter Recession Sign) 是一种影像学征象,主要出现在颅脑影像(如CT、MRI)中,描述的是脑外肿瘤(特别是靠近颅骨的脑膜瘤等)压迫脑组织,导致脑灰质下方白质受压变平,并与颅骨内板间距增宽的现象,常伴有局部脑池变窄、脑沟增宽、甚至骨质改变,是定位脑外占位病变的重要线索。
具体表现
- 白质受压变平: 肿瘤压迫脑实质,使原来指状突入灰质的白质“向内塌陷”变平。
- 间距增宽: 受压白质与颅骨内板之间的距离加大。
- 相关改变: 可能伴随邻近脑池被压迫、脑沟变宽,甚至肿瘤本身引起骨质增生或破坏。
硬膜外血肿
多由脑膜血管损伤所致,脑膜中动脉常见,血液聚集硬膜外间隙。硬膜与颅骨内板粘连紧密,故血肿较局限,呈梭形。
典型CT表现:
1)颅骨内板下方双凸面状均匀高密度影;
2)占位效应:血肿下方的脑组织和蛛网膜下腔受压,灰白质界限移位,脑疝常见;
3) 血肿范围局限,不超过颅缝。
4)血肿密度均匀,有时可见气体影。
5)骨窗条件下多数可见局部骨折。
6)有时可同时合并硬膜下血肿(混合性血肿)
硬膜下血肿
多由桥静脉或静脉窦损伤出血所致,血液聚集于硬膜下隙,沿脑表面广泛分布。慢性硬膜下血肿临床特点是没有或有轻微头部外伤史经过至少3周以上时间逐渐出现颅内压增高和脑压迫症状
分期:急性期:外伤后三天之内亚急性期:外伤后四天一三周之间慢性期:外伤后三周以上
临床表现:病情较重,发展迅速,早期出现高颅压和脑疝症状。慢性者外伤病史不明确,发展缓慢,以高颅压症状为主。
典型CT表现:
1)急性期:
1颅骨内板下方见弧线形或新月形高密度影。
2可见同时存在的脑挫裂伤和脑内血肿。
3范围广泛,常跨颅缝。
4占位效应明显,甚至发生脑疝。2)亚急性期:血肿呈等密度或高密度。3)慢性期:血肿变成混合密度,有时可见分层现象,或整个血肿均变为水样低密度。

脑肿瘤

临床表现
视其病理类型,发生部位,主要速度之不同差异很大,其共同特征有三个:
1、头痛、恶心、呕吐、头痛多位于前额及颞部,为持续性头痛阵发性加剧,常在早上头痛更重,间歇期可以正常。
2、视乳头水肿及视力减退。
3、精神及意识障碍及其他症状:头晕、复视、一过性黑朦、猝倒、意识模糊、精神不安或淡漠,可发生癫痫,甚至昏迷。
(1)大脑半球肿瘤的临床症状:
精神症状、癫痫发作、锥体束损害症状、感觉障碍、失语、视野改变。
(2)蝶鞍区肿瘤的临床表现:视觉障碍、内分泌功能紊乱。
(3)颅后窝肿瘤的临床症状:
共济失调,肌张力减弱或无张力、交叉性麻痹(如中脑病变多,表现为病变侧动眼神经麻痹)、耳鸣,听力下降,眩晕,面肌抽搐,面肌麻痹等等。
*直接征象:瘤体信号异常
1.多数瘤体呈TWI低信号、T2WI高信号,少数为中等信号。
2.脂肪瘤、畸胎类肿瘤,颅咽管瘤和瘤内出血TWI呈高信号。
3.瘤内钙化、骨化和含铁血黄素TWI和T2WI均为低信号。
*间接征象
1、 占位征象
○原因:
1、肿瘤本身。
2、瘤周水肿。
3、瘤周胶质增生。
4、肿瘤继发病变:出血、脑积水。
◎不同部位有不同征象:
幕上占位:幕上脑室变形移位;附近脑沟脑沟变窄;中线结构向健侧移位。
幕下占位:四脑室变形移位,幕上脑室扩大;同侧脑池变窄或轻度扩大;脑干变形移位。
脑干占位:脑干膨大;脑池变窄闭塞;四室变扁后移。
2.脑水肿
◎常与脑肿胀并存。
发生机制:1、血脑屏障破坏、血管通透性增加。
2、静脉回流障碍,毛细血管压力增高。
3、组织缺氧和代谢障碍,细胞内水份增多。
◎水肿范围与肿瘤恶性程度有关,程度高的范围大。
◎表现为T1WI低T2WI高信号,沿脑白质分布,可随弓状纤维呈指状伸入脑皮层灰质间。
3.脑积水
肿瘤阻塞脑脊液循环通路,形成阻塞性脑积水。表现为梗阻水平以上脑室扩张。
脑室内脉络丛乳头状瘤使脑脊液分泌增加,则可形成交通性脑积水。
4.脑疝
占位效应致脑组织从颅内高压区向低压区移位,伴有系列临床综合征。
常见:小脑幕裂孔下疝(颞叶钩回疝)枕骨大孔疝(小脑扁桃体疝)大脑镰疝(扣带回疝)

脑膜瘤
占颅内肿瘤15%一20%,居第二位。源于蛛网膜内皮细胞或硬膜内的脑膜上皮细胞群。以大脑凸面、矢状窦旁、大脑镰旁最多见,其次为蝶骨嵴、鞍结节、中颅窝、嗅沟、脑室内等。
*脑膜瘤MRI诊断
大多数T1WI、T2WI均呈等信号。少数T1WI为低信号;部分T2WI为高或低信号。
信号均匀,少数伴坏死、囊变时不均匀。
脑外肿瘤征象:
1、白质塌陷征。
2、宽基底与脑膜相连。
3、所在脑沟脑池闭塞,邻近脑沟脑池增宽。
4、颅骨受累。
三、脑膜瘤
脑膜瘤(meningioma)占颅内原发肿瘤的 14.4%~19.0%,系脑外肿瘤,通常为良性,起源于蛛网膜。平均高发年龄为 45 岁,男性与女性发病比例为 1∶1.8,儿童少见,60%~70% 位于矢状窦旁、大脑凸面、蝶骨和鞍结节。多发脑膜瘤占 8%,常见于神经纤维瘤病人。恶性脑膜瘤较少见,呈浸润性生长,与脑组织界限不清,脑水肿严重,可转移至肺。CT 显示肿瘤密度均匀一致,可伴有钙化,有或无脑水肿,基底较宽,常附着在硬脑膜上,增强扫描后肿瘤明显强化。MRI T2 加权像可显示肿瘤和硬脑膜窦通畅情况,增强后可见“硬脑膜尾征”。
完全切除肿瘤后大多数脑膜瘤可治愈,但有时难以全切。偶然发现无症状小脑膜瘤,尤其是高龄
病人时可定期 MRI 随访,不急于手术,某些肿瘤可能会逐渐停止生长。对于恶性脑膜瘤(WHO 3 级)和复发的不典型脑膜瘤(WHO 2 级)可考虑放射治疗。
掌握
神经内科:主要是脑梗
外科:主要是脑肿瘤、硬膜外血肿、硬膜下血肿、颅高压这些方面的内容
其他疾病,比如癫痫的诊断、治疗、药物与哪些不同的药物可能会出现一些不良反应,比如过敏;还有AD考的比较对多一点,帕金森病考的相对少一点;还有中枢神经感染,比如细菌性脑膜炎、病毒性脑膜炎、隐球菌性脑膜炎、结核性脑膜炎
不同类型的脑炎、脑膜炎都会考,
精神心理方,脑梗,脑肿瘤。硬膜外,硬膜下血肿,颅高压,癫痫诊断治疗,药物不良反应,或者是有些是比就是皮肤过敏,皮疹。ad,中神神经系统感染。细菌性脑膜炎呢?病毒性脑膜炎呢?结核/隐球菌。鉴别。脑炎也会考
精神心理:一个小孩非常常见的一个什么疾病,什么综合征,他的临床表现点述一下这个临床综合征就好了。
巴比妥药物中毒
巴比妥类药物中毒是神经病学和急诊医学中的重要急症之一,主要由于过量使用巴比妥类镇静催眠药(如苯巴比妥、戊巴比妥等)引起中枢神经系统广泛抑制。
临床表现:
轻度中毒:嗜睡、言语不清、共济失调、判断力下降。
中度至重度中毒:意识障碍(从昏睡到昏迷)、呼吸抑制(最危险的并发症)、低血压、体温下降、瞳孔缩小但对光反射通常存在。
严重者:可出现休克、肺水肿、急性肾损伤,甚至因呼吸衰竭而死亡。
诊断要点:
明确的服药史(自杀或误服);
典型的中枢抑制症状;
排除其他原因引起的昏迷(如酒精、苯二氮䓬类、阿片类中毒);
血液或尿液毒物筛查可确诊。
治疗原则:
支持治疗为主:
保持呼吸道通畅,必要时气管插管与机械通气;
维持循环稳定,补液、升压药;
纠正电解质紊乱及酸碱失衡。
清除毒物:
若在摄入后1–2小时内,可洗胃;
活性炭吸附(但巴比妥类吸收快,效果有限);
强制利尿、碱化尿液(尤其对长效巴比妥如苯巴比妥有效);
严重病例可考虑血液灌流或血液透析。
无特效解毒剂:与苯二氮䓬类不同,巴比妥类无类似氟马西尼的拮抗剂。
脑膜瘤,胶质瘤,那些有混杂信号,颈动脉畸形
—
注意力障碍–思维形式障碍
ADHD-掌握-多动症
镇静催眠药物-掌握
镇静催眠药
是一类对中枢神经系统具有普遍的抑制作用,能够引起镇静和近似生理性睡眠的药物。

一、苯二氮(䓬)类(BZ)
|
药物 |
作用特点 |
临床应用 |
|
|
长效类 |
地西泮 |
抗焦虑、镇静催眠、抗惊厥、抗癫痫、肌松 |
焦虑症(持续焦虑状态)、失眠、癫痫持续状态、麻醉前给药、骨骼肌痉挛 |
|
氯氮䓬 |
同上,但强度弱 |
抗焦虑,催眠 |
|
|
氟西泮 |
催眠作用强 |
焦虑症(持续焦虑状态)、失眠、顽固性神经衰弱 |
|
|
中效类 |
硝西泮 |
催眠、抗惊厥强 |
失眠、肌肉阵挛性癫痫 |
|
氯硝西泮 |
抗惊厥作用强 |
癫痫、惊厥 |
|
|
氟硝西泮 |
镇静催眠强 |
失眠症、诱导麻醉 |
|
|
短效类 |
劳拉西泮 |
抗焦虑作用强 |
焦虑症、麻醉前给药 |
|
奥沙西泮 |
抗焦虑强 |
焦虑症(顽固性、间歇性) |
|
|
三唑仑 |
抗焦虑作用强、催眠 |
失眠(焦虑性失眠) |
【药动学特点】
【药理作用与临床应用】

1.抗焦虑:
【作用】在低于镇静剂量时就显著改善症状。【用途】各种焦虑症…
2.镇静、催眠
【特点】
①治疗指数高,安全范围大,对呼吸影响小;
②缩短睡眠诱导时间,延长持续时间,减少夜惊夜游症;
③对REM(与教材的FWS含义相同)影响小,停药后出现反跳性FWS延长较巴比妥轻,依赖性、戒断症状较巴比妥类药物轻;
【用途】
◆各种失眠;◆麻醉前给药和心脏电击复律或内镜检查前给药。
3.抗惊厥、抗癫痫
【用途】
·用于破伤风、子痫、小儿高热所致惊厥;
·地西泮静脉注射首选用于癫痫持续状态。
4.中枢性肌松作用(区别于肌松药)
【用途】
·大脑麻痹,脑血管意外或脊髓损伤……等引起的肌僵直;
·缓解关节病变、腰肌劳损……等所致肌肉痉挛。
【作用机制】激动GABAA受体,促进GABA与GABA受体结合,增加Cl–通道开放的频率,而呈现中枢抑制效应。
【不良反应】
1.中枢抑制:治疗量常见不良反应为嗜睡、头晕、乏力,影响技巧性操作和驾驶安全;大剂量时偶有共济失调,语言不清,肌肉无力。
2.呼吸和循环抑制:静脉注射速度过快可引起呼吸和循环功能抑制,故宜缓慢静脉注射。
3.耐受性和成瘾性:有,但较巴比妥类——发生率低,戒断症状较迟、较轻。
4.过量中毒:特效拮抗药氟马西尼。
——毒性较小,安全范围大
|
地西泮的临床应用不包括( ) |
|
|
|
『正确答案』B |
|
地西泮的的作用机制是通过( ) |
|
|
|
『正确答案』A |
|
下列哪项不是地西泮镇静催眠的特点( ) |
|
|
|
『正确答案』B |
二、巴比妥类
根据作用维持时间的长短,可分为四类:
长效类:苯巴比妥(鲁米那)
中效类:戊巴比妥,异戊巴比妥
短效类:司可巴比妥
超短效:硫喷妥钠
【药理作用】
——抑制中枢神经系统
随着剂量的加大,依次表现为:
·镇静、
·催眠、
·抗惊厥、抗癫痫
·麻醉作用、
【临床应用】
1.镇静、催眠:——不好使!
⊙缩短REMS,改变正常睡眠模式,引起非生理性睡眠。
⊙长期用药易产生依赖性,停药后REMS“反跳”性显著延长,出现多梦等睡眠障碍。
⊙不良反应多,安全性低,已不作为镇静催眠药常规使用。
2.抗惊厥——这是绝招!
用于:各种惊厥…破伤风、子痫、药物中毒和小儿高热惊厥等。
3.抗癫痫
苯巴比妥——可用于强直痉挛性发作和部分性癫痫发作。
4.麻醉及麻醉前给药
硫喷妥钠静脉给药——用于静脉麻醉或诱导麻醉。
【作用机制】
*激动GABAA受体。
与苯二氮卓类作用于同一受体的不同位点
【不良反应】——多而重!
1.后遗作用:“宿醉现象”服用巴比妥后翌日出现头晕、乏力、困倦、恶心等。
2.依赖性和成瘾性。
3.呼吸中枢:呼吸深度抑制是巴比妥类药物致死的主要原因。
4.耐受性
因为:巴比妥类药物是肝药酶诱导剂
所以:①长期应用巴比妥类药物特别是苯巴比妥,可使肝脏药物代谢酶活性增高,加速巴比妥类药物代谢,可产生耐受性。
②也可加速洋地黄毒苷、苯妥英钠、口服抗凝血药、三环类抗抑郁药及甾体类激素等的代谢,导致药效减弱。
【巴比妥类中毒及解救】
◇中毒原因:一次误服用10倍催眠量。
静脉给药时,用量过大或注射过快。 ◇中毒表现:深度昏迷、瞳孔散大、
血压下降、体温降低、
呼吸抑制、呼吸循环衰竭。
◇直接死因:深度呼吸抑制。
◇中毒解救:

三、其他镇静催眠药
1.水合氯醛
·该药易从消化道吸收,常用10%口服液;
·对胃肠道有刺激性,消化性溃疡患者禁用;
·直肠给药吸收迅速,可减少刺激反应。
【应用】
·失眠;
·子痫、破伤风和小儿高热等惊厥。
2.佐匹克隆、扎来普隆
【作用】能延长慢波睡眠时相,对FWS时相无明显作用;
缩短入睡潜伏期,延长睡眠时间,提高睡眠质量。
【应用】适用于失眠症。
有抗焦虑、抗惊厥和肌肉松弛作用。
“唑吡坦、**克隆、 **普隆”
——无日间困倦、依赖轻、耐受轻、更安全;
——目前推荐为治疗失眠的一线药物。
镇静催眠巴比妥,苯二氮
抗惊抗癫抗焦虑,中枢肌松地西泮。
剂量不同效有异,过量中毒快抢救,
洗胃补液又给氧,碱化尿液促排泄。
特效解毒氟马尼,特异位点拮抗剂
|
巴比妥类急性中毒的直接死亡原因是( ) |
|
|
|
『正确答案』B |
了解内容(或不考)
运动神经元病-不考,
重症肌无力,
格林巴利诊断,治疗
脱髓鞘
抑郁
焦虑障碍
精神分裂症
强迫症,双向精神障碍。
无英文,有缩写-小儿常见的
病理学
分离性障碍,神经厌食症
中脑的综合征
智力障碍,语言障碍
大题不需要写脑梗的具体血管–能写最好
自闭症
脊髓肿瘤
发育性学习障碍,沟通障碍
解热镇痛药物
急性脊髓炎
躁狂


2025-05-12-1024x1024.png)




